I guess most of you have seen videos on this cheap voice recorder PCBs used as lofi samplers and such. I once did a build using one of those and I found a bulletproof solution to trigger it via the modular but it wasn’t even remotely as cool as this build from bastl.

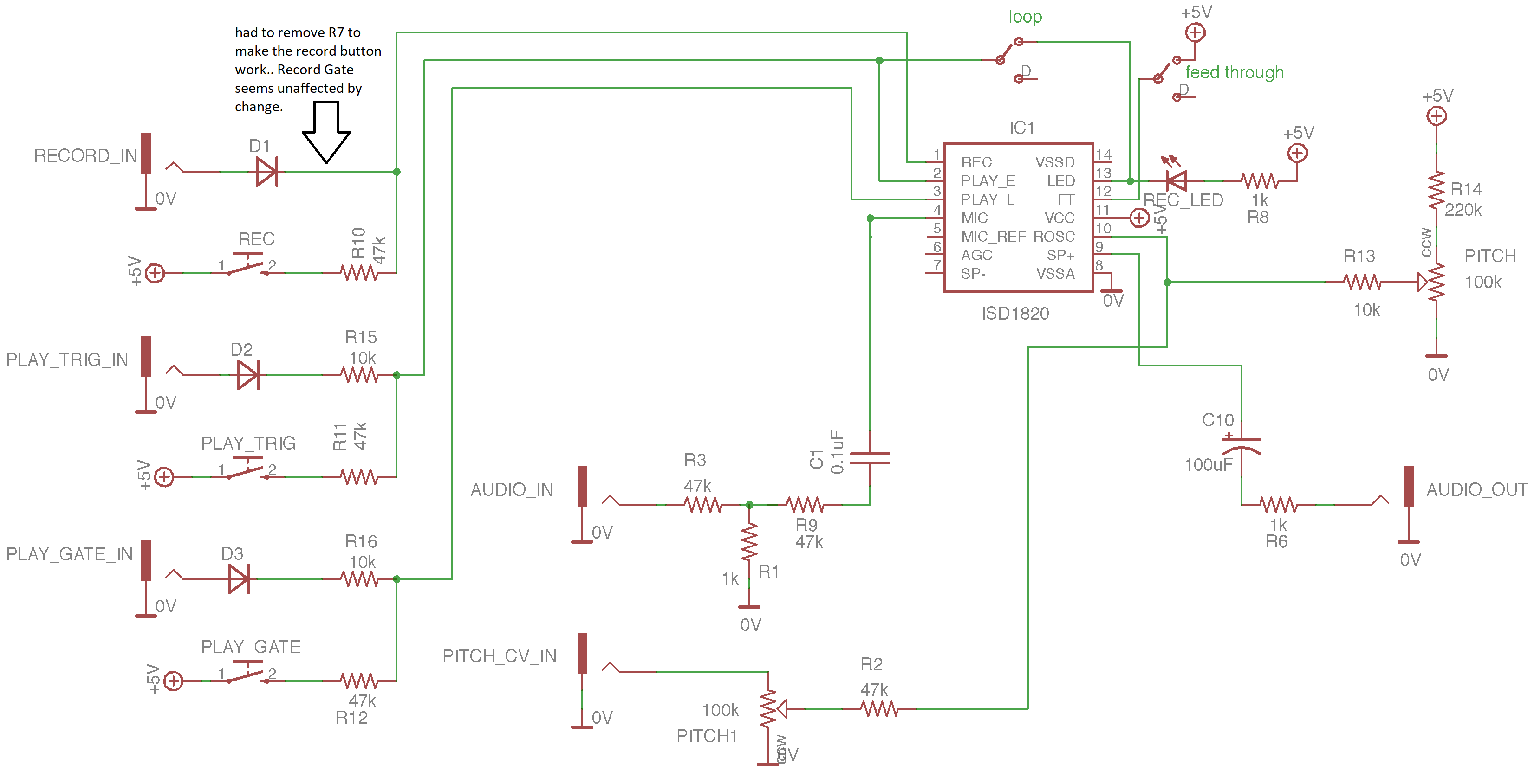
The controls are:
* Feedtrough switch which makes this usable as a lo-fi Filter of some kind. not my favourite use
* Loop switch to loop the sample, but be aware that the loop isn’t seamless
* pitch pot to set record and output pitch – sets the sample rate basically
* pitch CV knob – attenuating the CV signal
* CV input
* IN – audio input
* OUT – audio output
* GI – gate input
* manual gate – hold for sample playback
* TI – Trigger input
* manual trigger – press shortly for playback of the whole sample
* REC – record input – input a gate to record for that time
* manual record button – hold for recording from IN

