I built two of them because I have so many FX generators and I love this module!
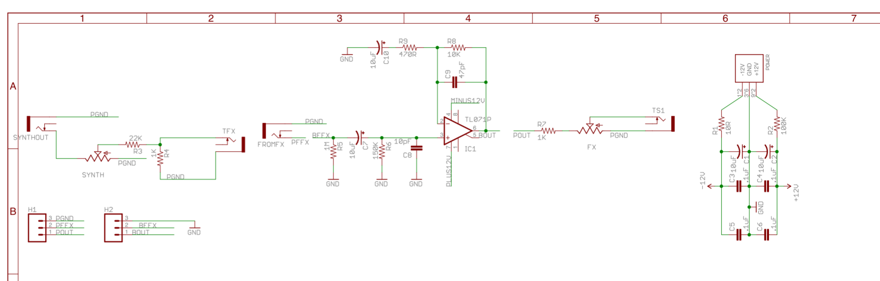
To understand what this is, it basically attenuates the modular level to line level to use it with any FX and then you return the level to modular level. Great stuff really


Original project page: Here

