//modules of my portable modular
I decided to put the whole thing up on this page and don’t do it on a per module basis like the other ones. I’m gonna tag this page with all relevant tags tho.




Modules
Arduino-VDCO
this module is the VCO I chose for this system because it is a VDCO as the creator calls it (Voltage Controlled Digital Core Multimode Oscillator). It is three of hagiwo’s designs melted into one. The Modes are FM Synthesis, Additive Synthesis and a Chord generator with lots of waveforms. Link to the Github of the creator lusilutz.
VCA – Passive optocupler & Vactrol VCA
these two VCA designs are passive. The optocupler variant is introducing a lot of distortion by design. The vactrol variant is a bit slower in reaction and depends heavily what LEDs/LDRs you choose.


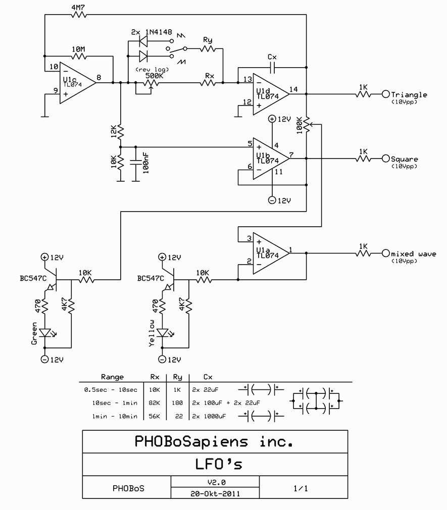
LFO
this LFO design has a couple of knacks I really like and am missing in my main rack. You can change the triangle output to a ramp or inverted ramp. The design is from phobos who posts a lot on electro-music afaik.

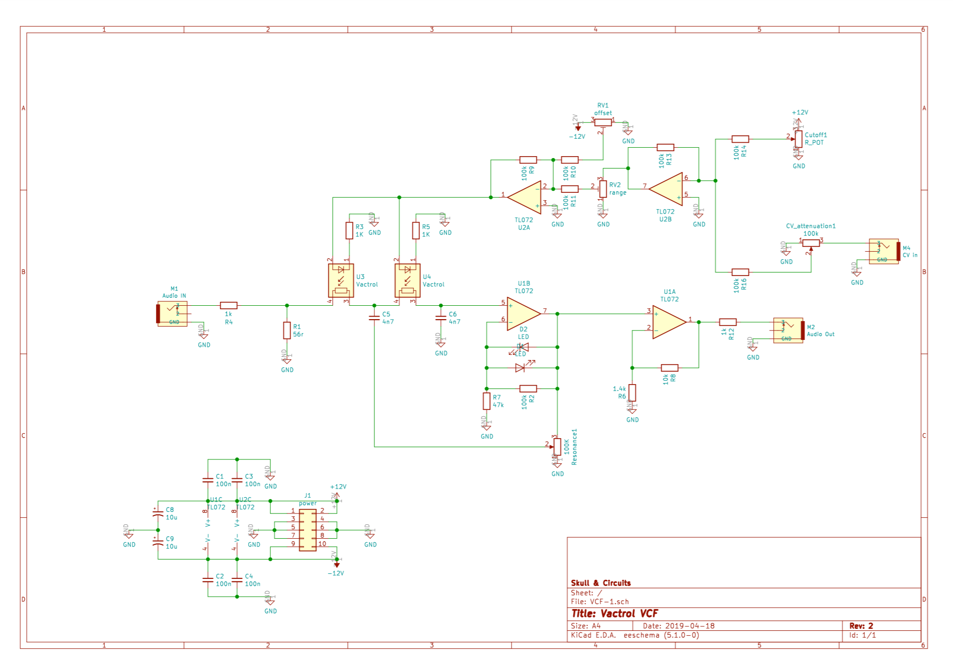
Vactrol VCF – skullandcircuits build
I like this VCF but it has a tiny sweetspot imo. some people use it as Lowpass-Gate. Original Source

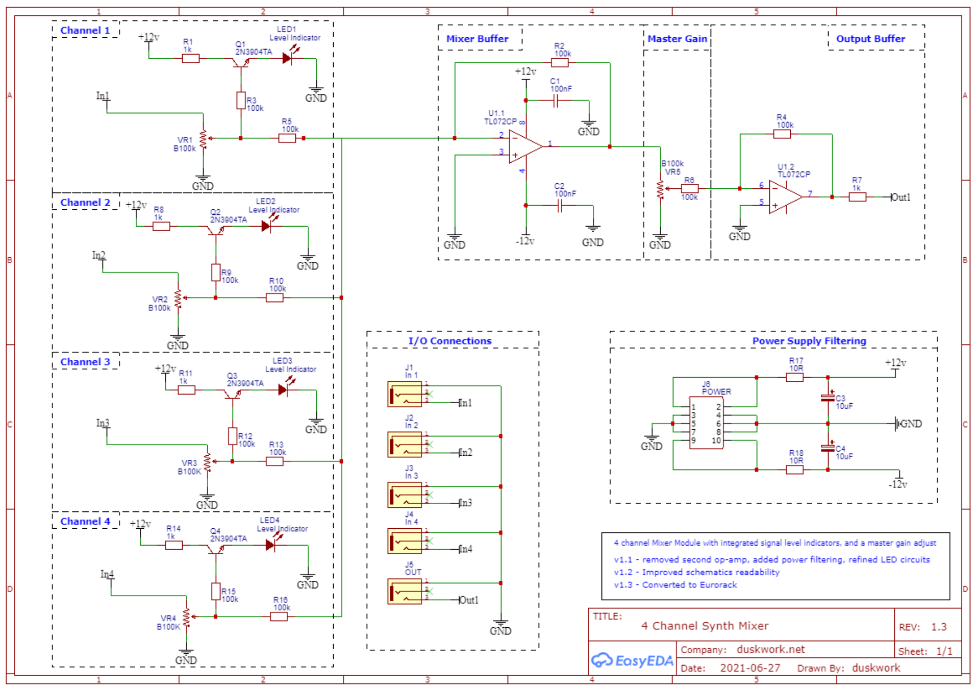
Mixer – Duskwork.net Design
Every modular needs at least one mixer module and the LED indicators made this design interesting for me. This is one of the best (simple) mixers I’ve ever built.

Preamp module
This preamp module is useful for use with microphones and piezos/contact mics. The second part is a simple gain 10 inverted opamp circuit.

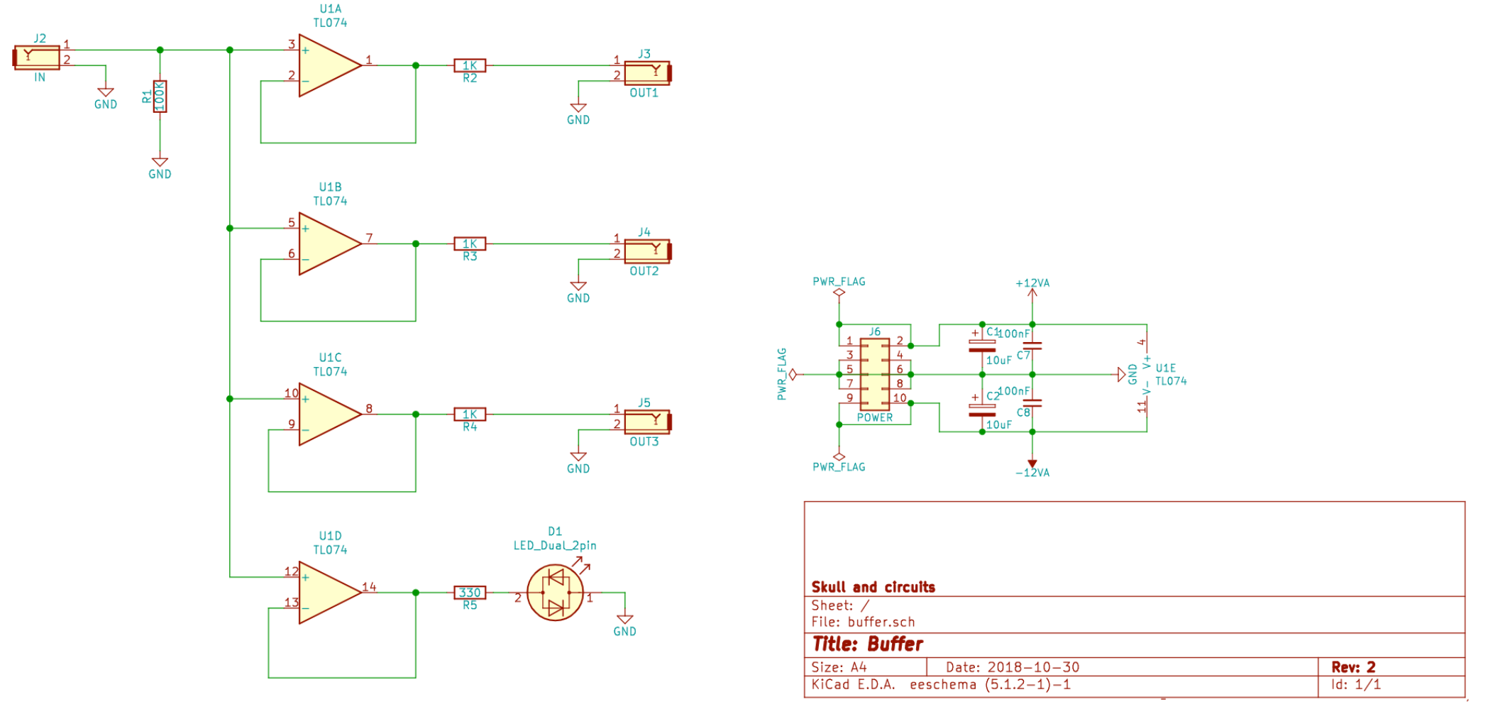
Buffered Mult and AR Envelope module


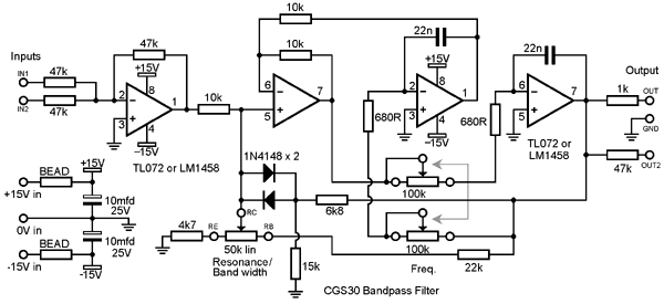
Bandpass Filter
the original project page.


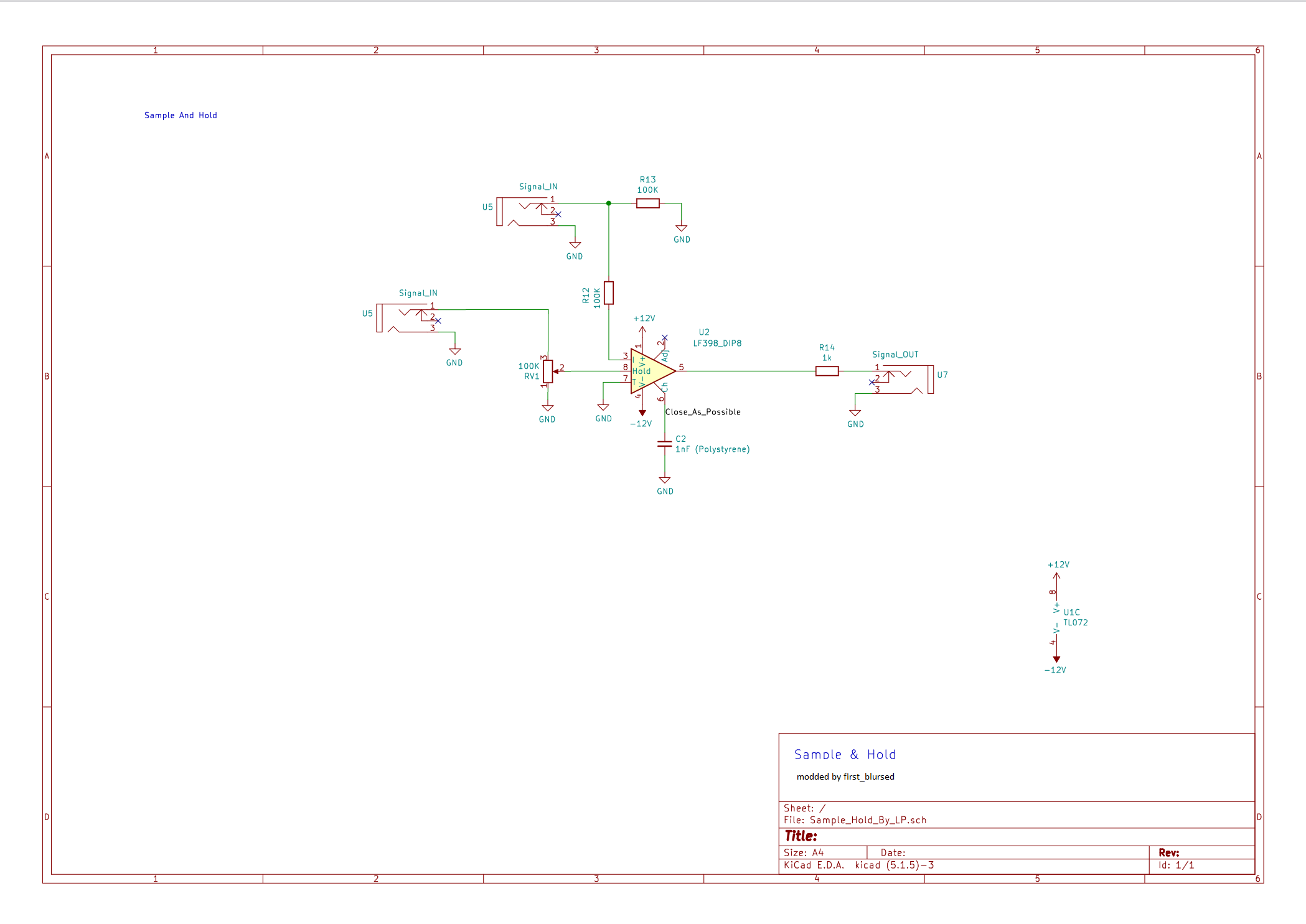
Sample and Hold/Noise module
the sample and hold and noise can be used as random CV source for example. For a useful output I can only recommend a quantizer.


DCO-CODE
#include <MozziGuts.h>
#include <Oscil.h>
#include <mozzi_fixmath.h>
#include <tables/sin2048_int8.h> //Wavetables for Oscillators
#include <tables/saw2048_int8.h>
#include <tables/square_no_alias512_int8.h>
#include <tables/triangle512_int8.h>
#include <tables/waveshape_chebyshev_3rd_256_int8.h>
#include <tables/halfsin256_uint8.h>
#include <tables/waveshape_sigmoid_int8.h>
#include <tables/triangle_hermes_2048_int8.h>
Oscil<SIN2048_NUM_CELLS, CONTROL_RATE> kModIndex(SIN2048_DATA);
Oscil <SIN2048_NUM_CELLS, AUDIO_RATE> aSin1(SIN2048_DATA);
Oscil <SIN2048_NUM_CELLS, AUDIO_RATE> aSin2(SIN2048_DATA);
Oscil <SIN2048_NUM_CELLS, AUDIO_RATE> aSin3(SIN2048_DATA);
Oscil <SIN2048_NUM_CELLS, AUDIO_RATE> aSin4(SIN2048_DATA);
Oscil <SIN2048_NUM_CELLS, AUDIO_RATE> aSin5(SIN2048_DATA);
Oscil <SIN2048_NUM_CELLS, AUDIO_RATE> aSin6(SIN2048_DATA);
Oscil <SIN2048_NUM_CELLS, AUDIO_RATE> aSin7(SIN2048_DATA);
Oscil <SAW2048_NUM_CELLS, AUDIO_RATE> aSaw1(SAW2048_DATA);
Oscil <SAW2048_NUM_CELLS, AUDIO_RATE> aSaw2(SAW2048_DATA);
Oscil <SAW2048_NUM_CELLS, AUDIO_RATE> aSaw3(SAW2048_DATA);
Oscil <SAW2048_NUM_CELLS, AUDIO_RATE> aSaw4(SAW2048_DATA);
Oscil <SAW2048_NUM_CELLS, AUDIO_RATE> aSaw5(SAW2048_DATA);
Oscil <SAW2048_NUM_CELLS, AUDIO_RATE> aSaw6(SAW2048_DATA);
Oscil <SAW2048_NUM_CELLS, AUDIO_RATE> aSaw7(SAW2048_DATA);
Oscil <SQUARE_NO_ALIAS512_NUM_CELLS, AUDIO_RATE> aSqu1(SQUARE_NO_ALIAS512_DATA);
Oscil <SQUARE_NO_ALIAS512_NUM_CELLS, AUDIO_RATE> aSqu2(SQUARE_NO_ALIAS512_DATA);
Oscil <SQUARE_NO_ALIAS512_NUM_CELLS, AUDIO_RATE> aSqu3(SQUARE_NO_ALIAS512_DATA);
Oscil <SQUARE_NO_ALIAS512_NUM_CELLS, AUDIO_RATE> aSqu4(SQUARE_NO_ALIAS512_DATA);
Oscil <SQUARE_NO_ALIAS512_NUM_CELLS, AUDIO_RATE> aSqu5(SQUARE_NO_ALIAS512_DATA);
Oscil <SQUARE_NO_ALIAS512_NUM_CELLS, AUDIO_RATE> aSqu6(SQUARE_NO_ALIAS512_DATA);
Oscil <SQUARE_NO_ALIAS512_NUM_CELLS, AUDIO_RATE> aSqu7(SQUARE_NO_ALIAS512_DATA);
Oscil <TRIANGLE512_NUM_CELLS, AUDIO_RATE> aTri1(TRIANGLE512_DATA);
Oscil <TRIANGLE512_NUM_CELLS, AUDIO_RATE> aTri2(TRIANGLE512_DATA);
Oscil <TRIANGLE512_NUM_CELLS, AUDIO_RATE> aTri3(TRIANGLE512_DATA);
Oscil <TRIANGLE512_NUM_CELLS, AUDIO_RATE> aTri4(TRIANGLE512_DATA);
Oscil <TRIANGLE512_NUM_CELLS, AUDIO_RATE> aTri5(TRIANGLE512_DATA);
Oscil <TRIANGLE512_NUM_CELLS, AUDIO_RATE> aTri6(TRIANGLE512_DATA);
Oscil <TRIANGLE512_NUM_CELLS, AUDIO_RATE> aTri7(TRIANGLE512_DATA);
Oscil <CHEBYSHEV_3RD_256_NUM_CELLS, AUDIO_RATE> aChb1(CHEBYSHEV_3RD_256_DATA);
Oscil <CHEBYSHEV_3RD_256_NUM_CELLS, AUDIO_RATE> aChb2(CHEBYSHEV_3RD_256_DATA);
Oscil <CHEBYSHEV_3RD_256_NUM_CELLS, AUDIO_RATE> aChb3(CHEBYSHEV_3RD_256_DATA);
Oscil <CHEBYSHEV_3RD_256_NUM_CELLS, AUDIO_RATE> aChb4(CHEBYSHEV_3RD_256_DATA);
Oscil <CHEBYSHEV_3RD_256_NUM_CELLS, AUDIO_RATE> aChb5(CHEBYSHEV_3RD_256_DATA);
Oscil <HALFSIN256_NUM_CELLS, AUDIO_RATE> ahSin1(HALFSIN256_DATA);
Oscil <HALFSIN256_NUM_CELLS, AUDIO_RATE> ahSin2(HALFSIN256_DATA);
Oscil <HALFSIN256_NUM_CELLS, AUDIO_RATE> ahSin3(HALFSIN256_DATA);
Oscil <HALFSIN256_NUM_CELLS, AUDIO_RATE> ahSin4(HALFSIN256_DATA);
Oscil <HALFSIN256_NUM_CELLS, AUDIO_RATE> ahSin5(HALFSIN256_DATA);
Oscil <WAVESHAPE_SIGMOID_NUM_CELLS, AUDIO_RATE> aSig1(WAVESHAPE_SIGMOID_DATA);
Oscil <WAVESHAPE_SIGMOID_NUM_CELLS, AUDIO_RATE> aSig2(WAVESHAPE_SIGMOID_DATA);
Oscil <WAVESHAPE_SIGMOID_NUM_CELLS, AUDIO_RATE> aSig3(WAVESHAPE_SIGMOID_DATA);
Oscil <WAVESHAPE_SIGMOID_NUM_CELLS, AUDIO_RATE> aSig4(WAVESHAPE_SIGMOID_DATA);
Oscil <WAVESHAPE_SIGMOID_NUM_CELLS, AUDIO_RATE> aSig5(WAVESHAPE_SIGMOID_DATA);
Oscil <TRIANGLE_HERMES_2048_NUM_CELLS, AUDIO_RATE> aPha1(TRIANGLE_HERMES_2048_DATA);
Oscil <TRIANGLE_HERMES_2048_NUM_CELLS, AUDIO_RATE> aPha2(TRIANGLE_HERMES_2048_DATA);
Oscil <TRIANGLE_HERMES_2048_NUM_CELLS, AUDIO_RATE> aPha3(TRIANGLE_HERMES_2048_DATA);
Oscil <TRIANGLE_HERMES_2048_NUM_CELLS, AUDIO_RATE> aPha4(TRIANGLE_HERMES_2048_DATA);
Oscil <TRIANGLE_HERMES_2048_NUM_CELLS, AUDIO_RATE> aPha5(TRIANGLE_HERMES_2048_DATA);
#define CONTROL_RATE 128 // Hz, owers of 2 are most reliable
int freq1 = 110;//base freq of OSC1
int voct = 1000;//external V/OCT LSB
int AnalogRead0 = 0;
int AnalogRead1 = 0;
int AnalogRead3 = 0;
int AnalogRead4 = 0;
int AnalogRead5 = 0;
int AnalogRead7 = 0;
int AnalogSave1 = 0;
int AnalogSave2 = 0;
int freqv1 = 440;
int freqv2 = 440;
int freqv3 = 440;
int freqv4 = 440;
int freqv5 = 440;
byte note1 = 0; //Root
byte note2 = 0; //2nd
byte note3 = 0; //3rd
byte note4 = 0; //4th
byte note5 = 0; //Root
byte inv_aply1 = 0; //0 = no inv , 1 = inv , Root
byte inv_aply2 = 0; //2nd
byte inv_aply3 = 0; //3rd
byte inv_aply4 = 0; //4th
bool inv_aply5 = 0; //0 = no output root sound , 1 = output root sound
int inv = 0;
int inv_knob = 0;
int chord = 0;
byte wave0 = 0; //wave select
byte wave1 = 0;
byte wave2 = 0;
int harm_knob = 0; //AD wave knob
byte gain = 127;
int Switch = 0;
int Mode = 0;
int Mode_CV = 0;
int Gain_CV_0 = 0;
int Gain_CV_1 = 0;
int Gain_CV_2 = 0;
const static byte chord_table[8][4]PROGMEM = {
{ 0, 68, 119, 205, },//Maj
{ 0, 68, 119, 187, },//Maj7
{ 0, 68, 119, 239, },//Majadd9
{ 0, 34, 119, 205, },//sus2
{ 0, 51, 119, 239, },//minadd9
{ 0, 51, 119, 170, },//min7
{ 0, 51, 119, 205, },//min
{ 0, 0, 0, 0, }//root
};
const static float voctpow[1024] PROGMEM = {
0, 0.004882, 0.009765, 0.014648, 0.019531, 0.024414, 0.029296, 0.034179, 0.039062, 0.043945, 0.048828, 0.05371, 0.058593, 0.063476, 0.068359, 0.073242, 0.078125, 0.083007, 0.08789, 0.092773, 0.097656, 0.102539, 0.107421, 0.112304, 0.117187, 0.12207, 0.126953, 0.131835, 0.136718, 0.141601, 0.146484, 0.151367, 0.15625, 0.161132, 0.166015, 0.170898, 0.175781, 0.180664, 0.185546, 0.190429, 0.195312, 0.200195, 0.205078, 0.20996, 0.214843, 0.219726, 0.224609, 0.229492, 0.234375, 0.239257, 0.24414, 0.249023, 0.253906, 0.258789, 0.263671, 0.268554, 0.273437, 0.27832, 0.283203, 0.288085, 0.292968, 0.297851, 0.302734, 0.307617, 0.3125, 0.317382, 0.322265, 0.327148, 0.332031, 0.336914, 0.341796, 0.346679, 0.351562, 0.356445, 0.361328, 0.36621, 0.371093, 0.375976, 0.380859, 0.385742, 0.390625, 0.395507, 0.40039, 0.405273, 0.410156, 0.415039, 0.419921, 0.424804, 0.429687, 0.43457, 0.439453, 0.444335, 0.449218, 0.454101, 0.458984, 0.463867, 0.46875, 0.473632, 0.478515, 0.483398, 0.488281, 0.493164, 0.498046, 0.502929, 0.507812, 0.512695, 0.517578, 0.52246, 0.527343, 0.532226, 0.537109, 0.541992, 0.546875, 0.551757, 0.55664, 0.561523, 0.566406, 0.571289, 0.576171, 0.581054, 0.585937, 0.59082, 0.595703, 0.600585, 0.605468, 0.610351, 0.615234, 0.620117, 0.625, 0.629882, 0.634765, 0.639648, 0.644531, 0.649414, 0.654296, 0.659179, 0.664062, 0.668945, 0.673828, 0.67871, 0.683593, 0.688476, 0.693359, 0.698242, 0.703125, 0.708007, 0.71289, 0.717773, 0.722656, 0.727539, 0.732421, 0.737304, 0.742187, 0.74707, 0.751953, 0.756835, 0.761718, 0.766601, 0.771484, 0.776367, 0.78125, 0.786132, 0.791015, 0.795898, 0.800781, 0.805664, 0.810546, 0.815429, 0.820312, 0.825195, 0.830078, 0.83496, 0.839843, 0.844726, 0.849609, 0.854492, 0.859375, 0.864257, 0.86914, 0.874023, 0.878906, 0.883789, 0.888671, 0.893554, 0.898437, 0.90332, 0.908203, 0.913085, 0.917968, 0.922851, 0.927734, 0.932617, 0.9375, 0.942382, 0.947265, 0.952148, 0.957031, 0.961914, 0.966796, 0.971679, 0.976562, 0.981445, 0.986328, 0.99121, 0.996093, 1.000976, 1.005859, 1.010742, 1.015625, 1.020507, 1.02539, 1.030273, 1.035156, 1.040039, 1.044921, 1.049804, 1.054687, 1.05957, 1.064453, 1.069335, 1.074218, 1.079101, 1.083984, 1.088867, 1.09375, 1.098632, 1.103515, 1.108398, 1.113281, 1.118164, 1.123046, 1.127929, 1.132812, 1.137695, 1.142578, 1.14746, 1.152343, 1.157226, 1.162109, 1.166992, 1.171875, 1.176757, 1.18164, 1.186523, 1.191406, 1.196289, 1.201171, 1.206054, 1.210937, 1.21582, 1.220703, 1.225585, 1.230468, 1.235351, 1.240234, 1.245117, 1.25, 1.254882, 1.259765, 1.264648, 1.269531, 1.274414, 1.279296, 1.284179, 1.289062, 1.293945, 1.298828, 1.30371, 1.308593, 1.313476, 1.318359, 1.323242, 1.328125, 1.333007, 1.33789, 1.342773, 1.347656, 1.352539, 1.357421, 1.362304, 1.367187, 1.37207, 1.376953, 1.381835, 1.386718, 1.391601, 1.396484, 1.401367, 1.40625, 1.411132, 1.416015, 1.420898, 1.425781, 1.430664, 1.435546, 1.440429, 1.445312, 1.450195, 1.455078, 1.45996, 1.464843, 1.469726, 1.474609, 1.479492, 1.484375, 1.489257, 1.49414, 1.499023, 1.503906, 1.508789, 1.513671, 1.518554, 1.523437, 1.52832, 1.533203, 1.538085, 1.542968, 1.547851, 1.552734, 1.557617, 1.5625, 1.567382, 1.572265, 1.577148, 1.582031, 1.586914, 1.591796, 1.596679, 1.601562, 1.606445, 1.611328, 1.61621, 1.621093, 1.625976, 1.630859, 1.635742, 1.640625, 1.645507, 1.65039, 1.655273, 1.660156, 1.665039, 1.669921, 1.674804, 1.679687, 1.68457, 1.689453, 1.694335, 1.699218, 1.704101, 1.708984, 1.713867, 1.71875, 1.723632, 1.728515, 1.733398, 1.738281, 1.743164, 1.748046, 1.752929, 1.757812, 1.762695, 1.767578, 1.77246, 1.777343, 1.782226, 1.787109, 1.791992, 1.796875, 1.801757, 1.80664, 1.811523, 1.816406, 1.821289, 1.826171, 1.831054, 1.835937, 1.84082, 1.845703, 1.850585, 1.855468, 1.860351, 1.865234, 1.870117, 1.875, 1.879882, 1.884765, 1.889648, 1.894531, 1.899414, 1.904296, 1.909179, 1.914062, 1.918945, 1.923828, 1.92871, 1.933593, 1.938476, 1.943359, 1.948242, 1.953125, 1.958007, 1.96289, 1.967773, 1.972656, 1.977539, 1.982421, 1.987304, 1.992187, 1.99707, 2.001953, 2.006835, 2.011718, 2.016601, 2.021484, 2.026367, 2.03125, 2.036132, 2.041015, 2.045898, 2.050781, 2.055664, 2.060546, 2.065429, 2.070312, 2.075195, 2.080078, 2.08496, 2.089843, 2.094726, 2.099609, 2.104492, 2.109375, 2.114257, 2.11914, 2.124023, 2.128906, 2.133789, 2.138671, 2.143554, 2.148437, 2.15332, 2.158203, 2.163085, 2.167968, 2.172851, 2.177734, 2.182617, 2.1875, 2.192382, 2.197265, 2.202148, 2.207031, 2.211914, 2.216796, 2.221679, 2.226562, 2.231445, 2.236328, 2.24121, 2.246093, 2.250976, 2.255859, 2.260742, 2.265625, 2.270507, 2.27539, 2.280273, 2.285156, 2.290039, 2.294921, 2.299804, 2.304687, 2.30957, 2.314453, 2.319335, 2.324218, 2.329101, 2.333984, 2.338867, 2.34375, 2.348632, 2.353515, 2.358398, 2.363281, 2.368164, 2.373046, 2.377929, 2.382812, 2.387695, 2.392578, 2.39746, 2.402343, 2.407226, 2.412109, 2.416992, 2.421875, 2.426757, 2.43164, 2.436523, 2.441406, 2.446289, 2.451171, 2.456054, 2.460937, 2.46582, 2.470703, 2.475585, 2.480468, 2.485351, 2.490234, 2.495117, 2.5, 2.504882, 2.509765, 2.514648, 2.519531, 2.524414, 2.529296, 2.534179, 2.539062, 2.543945, 2.548828, 2.55371, 2.558593, 2.563476, 2.568359, 2.573242, 2.578125, 2.583007, 2.58789, 2.592773, 2.597656, 2.602539, 2.607421, 2.612304, 2.617187, 2.62207, 2.626953, 2.631835, 2.636718, 2.641601, 2.646484, 2.651367, 2.65625, 2.661132, 2.666015, 2.670898, 2.675781, 2.680664, 2.685546, 2.690429, 2.695312, 2.700195, 2.705078, 2.70996, 2.714843, 2.719726, 2.724609, 2.729492, 2.734375, 2.739257, 2.74414, 2.749023, 2.753906, 2.758789, 2.763671, 2.768554, 2.773437, 2.77832, 2.783203, 2.788085, 2.792968, 2.797851, 2.802734, 2.807617, 2.8125, 2.817382, 2.822265, 2.827148, 2.832031, 2.836914, 2.841796, 2.846679, 2.851562, 2.856445, 2.861328, 2.86621, 2.871093, 2.875976, 2.880859, 2.885742, 2.890625, 2.895507, 2.90039, 2.905273, 2.910156, 2.915039, 2.919921, 2.924804, 2.929687, 2.93457, 2.939453, 2.944335, 2.949218, 2.954101, 2.958984, 2.963867, 2.96875, 2.973632, 2.978515, 2.983398, 2.988281, 2.993164, 2.998046, 3.002929, 3.007812, 3.012695, 3.017578, 3.02246, 3.027343, 3.032226, 3.037109, 3.041992, 3.046875, 3.051757, 3.05664, 3.061523, 3.066406, 3.071289, 3.076171, 3.081054, 3.085937, 3.09082, 3.095703, 3.100585, 3.105468, 3.110351, 3.115234, 3.120117, 3.125, 3.129882, 3.134765, 3.139648, 3.144531, 3.149414, 3.154296, 3.159179, 3.164062, 3.168945, 3.173828, 3.17871, 3.183593, 3.188476, 3.193359, 3.198242, 3.203125, 3.208007, 3.21289, 3.217773, 3.222656, 3.227539, 3.232421, 3.237304, 3.242187, 3.24707, 3.251953, 3.256835, 3.261718, 3.266601, 3.271484, 3.276367, 3.28125, 3.286132, 3.291015, 3.295898, 3.300781, 3.305664, 3.310546, 3.315429, 3.320312, 3.325195, 3.330078, 3.33496, 3.339843, 3.344726, 3.349609, 3.354492, 3.359375, 3.364257, 3.36914, 3.374023, 3.378906, 3.383789, 3.388671, 3.393554, 3.398437, 3.40332, 3.408203, 3.413085, 3.417968, 3.422851, 3.427734, 3.432617, 3.4375, 3.442382, 3.447265, 3.452148, 3.457031, 3.461914, 3.466796, 3.471679, 3.476562, 3.481445, 3.486328, 3.49121, 3.496093, 3.500976, 3.505859, 3.510742, 3.515625, 3.520507, 3.52539, 3.530273, 3.535156, 3.540039, 3.544921, 3.549804, 3.554687, 3.55957, 3.564453, 3.569335, 3.574218, 3.579101, 3.583984, 3.588867, 3.59375, 3.598632, 3.603515, 3.608398, 3.613281, 3.618164, 3.623046, 3.627929, 3.632812, 3.637695, 3.642578, 3.64746, 3.652343, 3.657226, 3.662109, 3.666992, 3.671875, 3.676757, 3.68164, 3.686523, 3.691406, 3.696289, 3.701171, 3.706054, 3.710937, 3.71582, 3.720703, 3.725585, 3.730468, 3.735351, 3.740234, 3.745117, 3.75, 3.754882, 3.759765, 3.764648, 3.769531, 3.774414, 3.779296, 3.784179, 3.789062, 3.793945, 3.798828, 3.80371, 3.808593, 3.813476, 3.818359, 3.823242, 3.828125, 3.833007, 3.83789, 3.842773, 3.847656, 3.852539, 3.857421, 3.862304, 3.867187, 3.87207, 3.876953, 3.881835, 3.886718, 3.891601, 3.896484, 3.901367, 3.90625, 3.911132, 3.916015, 3.920898, 3.925781, 3.930664, 3.935546, 3.940429, 3.945312, 3.950195, 3.955078, 3.95996, 3.964843, 3.969726, 3.974609, 3.979492, 3.984375, 3.989257, 3.99414, 3.999023, 4.003906, 4.008789, 4.013671, 4.018554, 4.023437, 4.02832, 4.033203, 4.038085, 4.042968, 4.047851, 4.052734, 4.057617, 4.0625, 4.067382, 4.072265, 4.077148, 4.082031, 4.086914, 4.091796, 4.096679, 4.101562, 4.106445, 4.111328, 4.11621, 4.121093, 4.125976, 4.130859, 4.135742, 4.140625, 4.145507, 4.15039, 4.155273, 4.160156, 4.165039, 4.169921, 4.174804, 4.179687, 4.18457, 4.189453, 4.194335, 4.199218, 4.204101, 4.208984, 4.213867, 4.21875, 4.223632, 4.228515, 4.233398, 4.238281, 4.243164, 4.248046, 4.252929, 4.257812, 4.262695, 4.267578, 4.27246, 4.277343, 4.282226, 4.287109, 4.291992, 4.296875, 4.301757, 4.30664, 4.311523, 4.316406, 4.321289, 4.326171, 4.331054, 4.335937, 4.34082, 4.345703, 4.350585, 4.355468, 4.360351, 4.365234, 4.370117, 4.375, 4.379882, 4.384765, 4.389648, 4.394531, 4.399414, 4.404296, 4.409179, 4.414062, 4.418945, 4.423828, 4.42871, 4.433593, 4.438476, 4.443359, 4.448242, 4.453125, 4.458007, 4.46289, 4.467773, 4.472656, 4.477539, 4.482421, 4.487304, 4.492187, 4.49707, 4.501953, 4.506835, 4.511718, 4.516601, 4.521484, 4.526367, 4.53125, 4.536132, 4.541015, 4.545898, 4.550781, 4.555664, 4.560546, 4.565429, 4.570312, 4.575195, 4.580078, 4.58496, 4.589843, 4.594726, 4.599609, 4.604492, 4.609375, 4.614257, 4.61914, 4.624023, 4.628906, 4.633789, 4.638671, 4.643554, 4.648437, 4.65332, 4.658203, 4.663085, 4.667968, 4.672851, 4.677734, 4.682617, 4.6875, 4.692382, 4.697265, 4.702148, 4.707031, 4.711914, 4.716796, 4.721679, 4.726562, 4.731445, 4.736328, 4.74121, 4.746093, 4.750976, 4.755859, 4.760742, 4.765625, 4.770507, 4.77539, 4.780273, 4.785156, 4.790039, 4.794921, 4.799804, 4.804687, 4.80957, 4.814453, 4.819335, 4.824218, 4.829101, 4.833984, 4.838867, 4.84375, 4.848632, 4.853515, 4.858398, 4.863281, 4.868164, 4.873046, 4.877929, 4.882812, 4.887695, 4.892578, 4.89746, 4.902343, 4.907226, 4.912109, 4.916992, 4.921875, 4.926757, 4.93164, 4.936523, 4.941406, 4.946289, 4.951171, 4.956054, 4.960937, 4.96582, 4.970703, 4.975585, 4.980468, 4.985351, 4.990234, 4.995117
};
const static byte gain_table[7][256]PROGMEM = {
{ 255, 255, 254, 253, 251, 249, 247, 244, 242, 238, 235, 231, 227, 223, 218, 213, 208, 203, 197, 192, 186, 180, 173, 167, 161, 154, 148, 141, 134, 128, 121, 114, 108, 101, 94, 88, 82, 76, 70, 64, 58, 52, 47, 42, 37, 32, 28, 24, 20, 17, 14, 11, 8, 6, 4, 2, 1, 0, 0, 0, 0, 0, 1, 2, 4, 6, 8, 10, 13, 17, 20, 24, 28, 32, 37, 42, 47, 52, 58, 63, 69, 75, 81, 88, 94, 101, 107, 114, 120, 127, 134, 141, 147, 154, 160, 167, 173, 179, 185, 191, 197, 202, 208, 213, 218, 222, 227, 231, 235, 238, 241, 244, 247, 249, 251, 253, 254, 255, 255, 255, 255, 255, 254, 253, 251, 249, 247, 245, 242, 239, 235, 231, 227, 223, 218, 213, 208, 203, 198, 192, 186, 180, 174, 168, 161, 155, 148, 141, 135, 128, 121, 115, 108, 101, 95, 88, 82, 76, 70, 64, 58, 53, 47, 42, 37, 33, 28, 24, 20, 17, 14, 11, 8, 6, 4, 2, 1, 0, 0, 0, 0, 0, 1, 2, 4, 6, 8, 10, 13, 16, 20, 24, 28, 32, 37, 41, 46, 52, 57, 63, 69, 75, 81, 87, 94, 100, 107, 113, 120, 127, 133, 140, 147, 153, 160, 166, 173, 179, 185, 191, 197, 202, 207, 213, 217, 222, 226, 231, 234, 238, 241, 244, 247, 249, 251, 253, 254, 255, 255, 255, 255, 255, 254, 253, 251, 249, 247, 245, 242, 239, 235, 232, 228, 223, 219, 214 },
{ 221, 214, 207, 199, 191, 182, 173, 163, 153, 142, 132, 121, 111, 100, 90, 80, 70, 60, 51, 43, 35, 28, 22, 16, 11, 7, 4, 1, 0, 0, 0, 1, 4, 7, 11, 16, 21, 28, 35, 43, 51, 60, 69, 79, 89, 100, 110, 121, 131, 142, 152, 162, 172, 182, 191, 199, 207, 214, 221, 226, 231, 235, 238, 241, 242, 243, 242, 241, 239, 236, 231, 227, 221, 215, 207, 200, 191, 182, 173, 163, 153, 143, 132, 122, 111, 100, 90, 80, 70, 61, 52, 43, 35, 28, 22, 16, 11, 7, 4, 1, 0, 0, 0, 1, 3, 7, 11, 15, 21, 28, 35, 42, 51, 60, 69, 79, 89, 99, 110, 120, 131, 142, 152, 162, 172, 181, 190, 199, 207, 214, 220, 226, 231, 235, 238, 241, 242, 243, 242, 241, 239, 236, 232, 227, 221, 215, 208, 200, 192, 183, 173, 163, 153, 143, 133, 122, 111, 101, 90, 80, 71, 61, 52, 44, 36, 29, 22, 16, 11, 7, 4, 2, 0, 0, 0, 1, 3, 6, 10, 15, 21, 27, 34, 42, 51, 59, 69, 79, 89, 99, 109, 120, 131, 141, 152, 162, 171, 181, 190, 198, 206, 214, 220, 226, 231, 235, 238, 241, 242, 243, 242, 241, 239, 236, 232, 227, 221, 215, 208, 200, 192, 183, 174, 164, 154, 143, 133, 122, 112, 101, 91, 81, 71, 61, 52, 44, 36, 29, 22, 16, 11, 7, 4, 2, 0, 0, 0, 1, 3, 6, 10, 15, 21, 27, 34, 42 },
{ 165, 158, 150, 143, 135, 127, 119, 111, 103, 95, 87, 79, 72, 64, 57, 50, 44, 38, 32, 27, 22, 17, 13, 10, 7, 4, 2, 1, 0, 0, 0, 1, 2, 4, 6, 9, 13, 17, 21, 26, 32, 37, 44, 50, 57, 64, 71, 79, 87, 94, 102, 110, 118, 126, 134, 142, 150, 158, 165, 172, 179, 185, 192, 197, 203, 208, 212, 216, 220, 223, 225, 227, 229, 230, 230, 230, 229, 227, 226, 223, 220, 217, 213, 208, 203, 198, 192, 186, 179, 173, 166, 158, 151, 143, 135, 127, 119, 111, 103, 95, 87, 80, 72, 65, 58, 51, 44, 38, 32, 27, 22, 17, 13, 10, 7, 4, 2, 1, 0, 0, 0, 1, 2, 4, 6, 9, 13, 17, 21, 26, 31, 37, 43, 50, 57, 64, 71, 79, 86, 94, 102, 110, 118, 126, 134, 142, 150, 157, 165, 172, 179, 185, 191, 197, 203, 207, 212, 216, 220, 223, 225, 227, 229, 230, 230, 230, 229, 228, 226, 223, 220, 217, 213, 208, 203, 198, 192, 186, 180, 173, 166, 159, 151, 143, 136, 128, 120, 112, 103, 96, 88, 80, 72, 65, 58, 51, 44, 38, 32, 27, 22, 17, 13, 10, 7, 4, 2, 1, 0, 0, 0, 0, 2, 4, 6, 9, 13, 17, 21, 26, 31, 37, 43, 49, 56, 63, 71, 78, 86, 94, 102, 110, 118, 126, 134, 142, 149, 157, 164, 171, 178, 185, 191, 197, 202, 207, 212, 216, 219, 223, 225, 227, 229, 230, 230, 230 },
{ 97, 86, 75, 64, 54, 44, 36, 28, 20, 14, 9, 5, 2, 0, 0, 0, 2, 5, 9, 14, 20, 27, 35, 44, 54, 64, 74, 85, 97, 108, 119, 131, 142, 152, 162, 172, 181, 189, 196, 202, 208, 212, 215, 216, 217, 217, 215, 212, 208, 203, 197, 189, 181, 173, 163, 153, 142, 131, 120, 109, 97, 86, 75, 64, 54, 45, 36, 28, 21, 14, 9, 5, 2, 0, 0, 0, 2, 5, 9, 14, 20, 27, 35, 44, 53, 64, 74, 85, 96, 108, 119, 130, 141, 152, 162, 172, 181, 189, 196, 202, 207, 212, 215, 216, 217, 217, 215, 212, 208, 203, 197, 190, 182, 173, 163, 153, 143, 132, 120, 109, 98, 86, 75, 65, 55, 45, 36, 28, 21, 14, 9, 5, 2, 0, 0, 0, 2, 5, 9, 14, 20, 27, 35, 44, 53, 63, 74, 85, 96, 107, 119, 130, 141, 152, 162, 171, 180, 188, 196, 202, 207, 211, 215, 216, 217, 217, 215, 212, 208, 203, 197, 190, 182, 173, 164, 154, 143, 132, 121, 109, 98, 87, 76, 65, 55, 45, 36, 28, 21, 15, 9, 5, 2, 0, 0, 0, 2, 4, 8, 13, 20, 27, 35, 43, 53, 63, 73, 84, 96, 107, 118, 130, 141, 151, 162, 171, 180, 188, 196, 202, 207, 211, 214, 216, 217, 217, 215, 212, 208, 203, 197, 190, 182, 173, 164, 154, 143, 132, 121, 110, 98, 87, 76, 65, 55, 46, 37, 28, 21, 15, 10, 5, 2, 0, 0, 0 },
{ 46, 42, 38, 33, 30, 26, 22, 19, 16, 13, 11, 8, 6, 5, 3, 2, 1, 0, 0, 0, 0, 0, 1, 2, 3, 4, 6, 8, 11, 13, 16, 19, 22, 26, 29, 33, 37, 42, 46, 51, 55, 60, 65, 70, 75, 80, 86, 91, 96, 102, 107, 112, 118, 123, 128, 133, 138, 143, 148, 153, 157, 162, 166, 170, 174, 178, 181, 185, 188, 190, 193, 195, 197, 199, 201, 202, 203, 204, 204, 204, 204, 204, 203, 202, 201, 199, 198, 196, 193, 191, 188, 185, 182, 178, 175, 171, 167, 162, 158, 153, 149, 144, 139, 134, 129, 124, 118, 113, 108, 102, 97, 92, 86, 81, 76, 71, 66, 61, 56, 51, 46, 42, 38, 34, 30, 26, 23, 19, 16, 13, 11, 9, 6, 5, 3, 2, 1, 0, 0, 0, 0, 0, 1, 2, 3, 4, 6, 8, 10, 13, 16, 19, 22, 25, 29, 33, 37, 41, 46, 50, 55, 60, 65, 70, 75, 80, 85, 91, 96, 101, 107, 112, 117, 123, 128, 133, 138, 143, 148, 153, 157, 162, 166, 170, 174, 178, 181, 184, 187, 190, 193, 195, 197, 199, 201, 202, 203, 204, 204, 204, 204, 204, 203, 202, 201, 199, 198, 196, 193, 191, 188, 185, 182, 178, 175, 171, 167, 163, 158, 154, 149, 144, 139, 134, 129, 124, 119, 113, 108, 103, 97, 92, 87, 81, 76, 71, 66, 61, 56, 51, 47, 42, 38, 34, 30, 26, 23, 20, 16, 14, 11, 9, 7, 5, 3, 2 },
{ 9, 5, 3, 1, 0, 0, 0, 1, 3, 5, 8, 12, 17, 22, 27, 34, 40, 47, 55, 62, 70, 79, 87, 95, 104, 112, 120, 128, 136, 143, 150, 157, 163, 169, 174, 178, 182, 186, 188, 190, 191, 191, 191, 190, 188, 186, 183, 179, 174, 169, 164, 157, 151, 144, 136, 129, 121, 113, 104, 96, 88, 79, 71, 63, 55, 48, 41, 34, 28, 22, 17, 13, 9, 5, 3, 1, 0, 0, 0, 1, 3, 5, 8, 12, 17, 22, 27, 33, 40, 47, 54, 62, 70, 78, 87, 95, 103, 112, 120, 128, 136, 143, 150, 157, 163, 169, 174, 178, 182, 186, 188, 190, 191, 191, 191, 190, 188, 186, 183, 179, 175, 169, 164, 158, 151, 144, 137, 129, 121, 113, 105, 96, 88, 80, 71, 63, 56, 48, 41, 34, 28, 22, 17, 13, 9, 6, 3, 1, 0, 0, 0, 1, 3, 5, 8, 12, 16, 21, 27, 33, 40, 47, 54, 62, 70, 78, 86, 95, 103, 111, 120, 128, 135, 143, 150, 157, 163, 168, 174, 178, 182, 185, 188, 190, 191, 191, 191, 190, 188, 186, 183, 179, 175, 170, 164, 158, 151, 144, 137, 129, 121, 113, 105, 96, 88, 80, 72, 64, 56, 48, 41, 35, 28, 23, 17, 13, 9, 6, 3, 1, 0, 0, 0, 1, 2, 5, 8, 12, 16, 21, 27, 33, 40, 47, 54, 62, 70, 78, 86, 94, 103, 111, 119, 127, 135, 142, 150, 156, 163, 168, 173, 178, 182, 185, 188, 190 },
{ 0, 0, 1, 3, 5, 7, 10, 13, 17, 20, 25, 29, 34, 39, 44, 50, 55, 61, 67, 73, 80, 86, 92, 98, 104, 111, 117, 122, 128, 134, 139, 144, 149, 153, 158, 161, 165, 168, 171, 173, 175, 177, 178, 178, 179, 179, 178, 177, 175, 173, 171, 168, 165, 162, 158, 154, 149, 145, 139, 134, 129, 123, 117, 111, 105, 99, 93, 86, 80, 74, 68, 62, 56, 50, 45, 39, 34, 29, 25, 21, 17, 13, 10, 7, 5, 3, 2, 0, 0, 0, 0, 0, 1, 3, 5, 7, 10, 13, 16, 20, 24, 29, 34, 39, 44, 49, 55, 61, 67, 73, 79, 85, 92, 98, 104, 110, 116, 122, 128, 133, 139, 144, 149, 153, 157, 161, 165, 168, 171, 173, 175, 177, 178, 178, 179, 179, 178, 177, 175, 173, 171, 168, 165, 162, 158, 154, 150, 145, 140, 134, 129, 123, 117, 111, 105, 99, 93, 87, 80, 74, 68, 62, 56, 50, 45, 40, 34, 30, 25, 21, 17, 13, 10, 8, 5, 3, 2, 0, 0, 0, 0, 0, 1, 3, 5, 7, 10, 13, 16, 20, 24, 29, 33, 38, 44, 49, 55, 61, 67, 73, 79, 85, 91, 98, 104, 110, 116, 122, 128, 133, 139, 144, 148, 153, 157, 161, 165, 168, 171, 173, 175, 177, 178, 178, 179, 179, 178, 177, 175, 174, 171, 169, 166, 162, 158, 154, 150, 145, 140, 135, 129, 124, 118, 112, 106, 99, 93, 87, 81, 74, 68, 62, 56, 51, 45, 40 },
};
const static byte harm_table[6][256]PROGMEM = {
{ 4, 4, 4, 4, 4, 4, 4, 4, 4, 4, 4, 4, 4, 4, 4, 4, 4, 3, 3, 3, 3, 3, 3, 2, 2, 2, 2, 2, 2, 2, 2, 2, 2, 2, 2, 2, 2, 2, 2, 2, 2, 2, 2, 2, 2, 2, 2, 2, 2, 2, 2, 2, 2, 2, 2, 2, 2, 2, 2, 2, 2, 2, 2, 2, 2, 2, 3, 3, 3, 3, 3, 3, 4, 4, 4, 4, 4, 4, 4, 4, 4, 4, 4, 4, 4, 4, 4, 4, 4, 4, 4, 4, 4, 4, 4, 4, 4, 4, 4, 4, 4, 4, 4, 4, 4, 4, 4, 3, 3, 3, 3, 3, 3, 2, 2, 2, 2, 2, 2, 2, 2, 2, 2, 2, 2, 2, 2, 2, 2, 2, 2, 2, 2, 2, 2, 2, 2, 2, 2, 2, 2, 2, 2, 2, 2, 2, 2, 2, 2, 2, 2, 2, 2, 2, 2, 2, 3, 3, 3, 3, 3, 3, 4, 4, 4, 4, 4, 4, 4, 4, 4, 4, 4, 4, 4, 4, 4, 4, 4, 4, 4, 4, 4, 4, 4, 4, 4, 4, 4, 4, 4, 4, 4, 4, 4, 4, 4, 3, 3, 3, 3, 3, 3, 2, 2, 2, 2, 2, 2, 2, 2, 2, 2, 2, 2, 2, 2, 2, 2, 2, 2, 2, 2, 2, 2, 2, 2, 2, 2, 2, 2, 2, 2, 2, 2, 2, 2, 2, 2, 2, 2, 2, 2, 2, 2, 2, 3, 3, 3, 3, 3, 3, 4, 4, 4, 4 },
{ 5, 5, 5, 5, 4, 4, 4, 4, 4, 4, 4, 3, 3, 3, 3, 2, 2, 2, 2, 2, 2, 2, 2, 2, 2, 2, 2, 2, 2, 2, 2, 2, 2, 2, 2, 2, 2, 2, 2, 2, 2, 2, 2, 2, 3, 3, 3, 3, 4, 4, 4, 4, 4, 4, 4, 5, 5, 5, 5, 5, 5, 5, 6, 6, 6, 6, 6, 6, 6, 5, 5, 5, 5, 5, 5, 5, 4, 4, 4, 4, 4, 4, 4, 3, 3, 3, 3, 2, 2, 2, 2, 2, 2, 2, 2, 2, 2, 2, 2, 2, 2, 2, 2, 2, 2, 2, 2, 2, 2, 2, 2, 2, 2, 2, 2, 2, 3, 3, 3, 3, 4, 4, 4, 4, 4, 4, 4, 4, 5, 5, 5, 5, 5, 5, 6, 6, 6, 6, 6, 6, 6, 5, 5, 5, 5, 5, 5, 5, 4, 4, 4, 4, 4, 4, 4, 3, 3, 3, 3, 2, 2, 2, 2, 2, 2, 2, 2, 2, 2, 2, 2, 2, 2, 2, 2, 2, 2, 2, 2, 2, 2, 2, 2, 2, 2, 2, 2, 2, 3, 3, 3, 3, 4, 4, 4, 4, 4, 4, 4, 4, 5, 5, 5, 5, 5, 5, 6, 6, 6, 6, 6, 6, 6, 5, 5, 5, 5, 5, 5, 5, 4, 4, 4, 4, 4, 4, 4, 3, 3, 3, 3, 2, 2, 2, 2, 2, 2, 2, 2, 2, 2, 2, 2, 2, 2, 2, 2, 2, 2, 2, 2, 2, 2, 2, 2, 2 },
{ 5, 5, 4, 4, 4, 4, 4, 4, 4, 4, 3, 3, 3, 3, 2, 2, 2, 2, 2, 2, 2, 2, 2, 2, 2, 2, 2, 2, 2, 2, 2, 2, 2, 2, 2, 2, 2, 2, 2, 2, 2, 2, 2, 2, 2, 2, 3, 3, 3, 4, 4, 4, 4, 4, 4, 4, 4, 5, 5, 5, 5, 6, 6, 6, 6, 6, 7, 7, 7, 7, 7, 7, 7, 7, 7, 7, 7, 7, 7, 7, 7, 7, 7, 6, 6, 6, 6, 6, 5, 5, 5, 5, 5, 4, 4, 4, 4, 4, 4, 4, 3, 3, 3, 3, 2, 2, 2, 2, 2, 2, 2, 2, 2, 2, 2, 2, 2, 2, 2, 2, 2, 2, 2, 2, 2, 2, 2, 2, 2, 2, 2, 2, 2, 2, 2, 2, 3, 3, 3, 4, 4, 4, 4, 4, 4, 4, 4, 5, 5, 5, 5, 6, 6, 6, 6, 6, 7, 7, 7, 7, 7, 7, 7, 7, 7, 7, 7, 7, 7, 7, 7, 7, 7, 7, 6, 6, 6, 6, 6, 5, 5, 5, 5, 4, 4, 4, 4, 4, 4, 4, 3, 3, 3, 3, 2, 2, 2, 2, 2, 2, 2, 2, 2, 2, 2, 2, 2, 2, 2, 2, 2, 2, 2, 2, 2, 2, 2, 2, 2, 2, 2, 2, 2, 2, 2, 2, 3, 3, 3, 4, 4, 4, 4, 4, 4, 4, 4, 5, 5, 5, 5, 6, 6, 6, 6, 6, 7, 7, 7, 7, 7, 7, 7, 7, 7, 7 },
{ 4, 4, 4, 3, 3, 2, 2, 2, 2, 2, 2, 2, 2, 2, 2, 2, 2, 2, 2, 2, 2, 2, 2, 2, 3, 3, 4, 4, 4, 4, 5, 5, 6, 6, 6, 7, 7, 8, 8, 8, 8, 8, 8, 8, 8, 8, 8, 8, 8, 8, 8, 8, 7, 7, 6, 6, 6, 5, 5, 4, 4, 4, 4, 3, 3, 2, 2, 2, 2, 2, 2, 2, 2, 2, 2, 2, 2, 2, 2, 2, 2, 2, 2, 2, 3, 3, 4, 4, 4, 4, 5, 5, 6, 6, 6, 7, 7, 8, 8, 8, 8, 8, 8, 8, 8, 8, 8, 8, 8, 8, 8, 8, 7, 7, 6, 6, 6, 5, 5, 4, 4, 4, 4, 3, 3, 2, 2, 2, 2, 2, 2, 2, 2, 2, 2, 2, 2, 2, 2, 2, 2, 2, 2, 2, 3, 3, 4, 4, 4, 4, 5, 5, 5, 6, 6, 7, 7, 8, 8, 8, 8, 8, 8, 8, 8, 8, 8, 8, 8, 8, 8, 8, 7, 7, 6, 6, 6, 5, 5, 4, 4, 4, 4, 3, 3, 2, 2, 2, 2, 2, 2, 2, 2, 2, 2, 2, 2, 2, 2, 2, 2, 2, 2, 2, 3, 3, 4, 4, 4, 4, 4, 5, 5, 6, 6, 7, 7, 8, 8, 8, 8, 8, 8, 8, 8, 8, 8, 8, 8, 8, 8, 8, 7, 7, 7, 6, 6, 5, 5, 4, 4, 4, 4, 3, 3, 2, 2, 2, 2, 2, 2, 2, 2, 2, 2, 2 },
{ 2, 2, 2, 2, 2, 2, 2, 2, 2, 2, 2, 2, 2, 2, 2, 2, 3, 4, 4, 4, 5, 5, 6, 7, 7, 8, 8, 8, 8, 10, 10, 10, 10, 10, 10, 10, 10, 10, 10, 8, 8, 8, 8, 7, 6, 6, 5, 4, 4, 4, 3, 3, 2, 2, 2, 2, 2, 2, 2, 2, 2, 2, 2, 2, 2, 2, 2, 3, 3, 4, 4, 4, 5, 6, 6, 7, 8, 8, 8, 8, 10, 10, 10, 10, 10, 10, 10, 10, 10, 10, 8, 8, 8, 8, 7, 7, 6, 5, 5, 4, 4, 4, 3, 2, 2, 2, 2, 2, 2, 2, 2, 2, 2, 2, 2, 2, 2, 2, 2, 3, 4, 4, 4, 5, 5, 6, 7, 7, 8, 8, 8, 8, 10, 10, 10, 10, 10, 10, 10, 10, 10, 10, 8, 8, 8, 8, 7, 6, 6, 5, 4, 4, 4, 3, 3, 2, 2, 2, 2, 2, 2, 2, 2, 2, 2, 2, 2, 2, 2, 2, 3, 3, 4, 4, 4, 5, 6, 6, 7, 8, 8, 8, 8, 10, 10, 10, 10, 10, 10, 10, 10, 10, 10, 8, 8, 8, 8, 7, 7, 6, 5, 5, 4, 4, 4, 3, 2, 2, 2, 2, 2, 2, 2, 2, 2, 2, 2, 2, 2, 2, 2, 2, 3, 4, 4, 4, 5, 5, 6, 7, 7, 8, 8, 8, 8, 10, 10, 10, 10, 10, 10, 10, 10, 10, 8, 8, 8, 8, 7, 7, 6, 6, 5, 4, 4, 4 },
{ 2, 2, 2, 2, 2, 2, 2, 2, 2, 2, 2, 2, 2, 2, 2, 3, 3, 3, 4, 4, 4, 5, 5, 6, 6, 7, 7, 8, 8, 8, 8, 10, 10, 12, 12, 12, 12, 14, 14, 14, 14, 14, 14, 14, 14, 14, 12, 12, 12, 12, 10, 10, 8, 8, 8, 8, 7, 7, 6, 6, 5, 5, 4, 4, 4, 3, 3, 3, 2, 2, 2, 2, 2, 2, 2, 2, 2, 2, 2, 2, 2, 2, 2, 2, 2, 2, 2, 3, 3, 3, 4, 4, 4, 5, 5, 6, 6, 7, 7, 8, 8, 8, 8, 10, 10, 12, 12, 12, 12, 14, 14, 14, 14, 14, 14, 14, 14, 14, 12, 12, 12, 12, 10, 10, 8, 8, 8, 8, 7, 7, 6, 6, 5, 5, 4, 4, 4, 3, 3, 3, 2, 2, 2, 2, 2, 2, 2, 2, 2, 2, 2, 2, 2, 2, 2, 2, 2, 2, 2, 2, 3, 3, 4, 4, 4, 4, 5, 6, 6, 7, 7, 8, 8, 8, 8, 10, 10, 12, 12, 12, 12, 14, 14, 14, 14, 14, 14, 14, 14, 14, 12, 12, 12, 12, 10, 10, 8, 8, 8, 8, 7, 7, 6, 6, 5, 5, 4, 4, 4, 4, 3, 3, 2, 2, 2, 2, 2, 2, 2, 2, 2, 2, 2, 2, 2, 2, 2, 2, 2, 2, 2, 2, 3, 3, 4, 4, 4, 4, 5, 6, 6, 7, 7, 8, 8, 8, 8, 10, 10, 12, 12, 12, 12, 14, 14, 14 },
};
Q16n16 deviation;
Q15n16 modulation;
Q16n16 carrier_freq, mod_freq, knob_freq;
void setup()
{
startMozzi(CONTROL_RATE);
pinMode(6, OUTPUT);
pinMode(7, OUTPUT);
pinMode(8, OUTPUT);
pinMode(5,INPUT_PULLUP);
pinMode(4,INPUT_PULLUP);
}
void setFreqs(Q16n16 freq) {
carrier_freq = freq ;
mod_freq = ((carrier_freq >> 8) * (AnalogRead1 / 2 +AnalogRead4 / 2));
if ((AnalogRead1 < 1020) && (abs(AnalogRead3 - AnalogSave1) > 3)) {
AnalogSave2 = AnalogRead3;
deviation = ((mod_freq >> 16) * (1 + AnalogRead3 + AnalogRead5));
}
switch (wave0) {
case 0:
aSin1.setFreq_Q16n16(carrier_freq);
aSin2.setFreq_Q16n16(mod_freq);
break;
case 1:
aTri1.setFreq_Q16n16(carrier_freq);
aTri2.setFreq_Q16n16(mod_freq);
break;
case 2:
aSaw1.setFreq_Q16n16(carrier_freq);
aSaw2.setFreq_Q16n16(mod_freq);
break;
case 3:
aSqu1.setFreq_Q16n16(carrier_freq);
aSqu2.setFreq_Q16n16(mod_freq);
break;
case 4:
aChb1.setFreq_Q16n16(carrier_freq);
aChb2.setFreq_Q16n16(mod_freq);
break;
case 5:
ahSin1.setFreq_Q16n16(carrier_freq);
ahSin2.setFreq_Q16n16(mod_freq);
break;
case 6:
aSig1.setFreq_Q16n16(carrier_freq);
aSig2.setFreq_Q16n16(mod_freq);
break;
case 7:
aPha1.setFreq_Q16n16(carrier_freq);
aPha2.setFreq_Q16n16(mod_freq);
break;
}
}
void updateControl() {
Mode_CV = map(mozziAnalogRead(2),0,1023,0,2);
Gain_CV_0 = map(mozziAnalogRead(6),0,1023,0,1023);
Gain_CV_1 = map(Gain_CV_0,0,1023,0,511);
Gain_CV_2 = map(Gain_CV_0,0,1023,0,255);
AnalogRead0 = mozziAnalogRead(0);
AnalogRead1 = mozziAnalogRead(1);
AnalogRead3 = mozziAnalogRead(3);
AnalogRead4 = mozziAnalogRead(4);
AnalogRead5 = mozziAnalogRead(5);
AnalogRead7 = mozziAnalogRead(7);
if(digitalRead(5) == false) {
Switch = 0;
}
else if ((digitalRead(4) == false)) {
Switch = 2;
}
else if ((digitalRead(5) == true) && (digitalRead(4) == true)) {
Switch = 1;
}
switch (Switch) {
case 0:
switch (Mode_CV) {
case 0:
Mode = 0;
break;
case 1:
Mode = 1;
break;
case 2:
Mode = 2;
break;
}
break;
case 1:
switch (Mode_CV) {
case 0:
Mode = 1;
break;
case 1:
Mode = 2;
break;
case 2:
Mode = 0;
break;
}
break;
case 2:
switch (Mode_CV) {
case 0:
Mode = 2;
break;
case 1:
Mode = 1;
break;
case 2:
Mode = 0;
break;
}
break;
}
if (Mode == 2) {
if ((AnalogRead1 >= 1020) && (abs(AnalogRead3 - AnalogSave2) > 3)) {
wave2 = (AnalogRead3 / 256);
AnalogSave1 = AnalogRead3;
}
voct = AnalogRead7;
if ((AnalogRead1 <1020) && (abs(AnalogRead3 - AnalogSave1) > 3)) {
//harmonics
harm_knob = (AnalogRead3 / 4) + (AnalogRead5 / 4);
harm_knob = constrain(harm_knob, 0, 255);
AnalogSave2 = AnalogRead3;
}
//harmonics_gain
gain = (AnalogRead1 / 4) + (AnalogRead4 / 4);
gain = constrain(gain, 0, 255);
//OSC frequency knob
freq1 = AnalogRead0 / 8;
//frequency setting
freqv1 = freq1 * pow(2, (pgm_read_float(&(voctpow[voct])))); // V/oct apply
switch (wave2) {
case 0:
aSin1.setFreq(freqv1); // set the frequency
aSin2.setFreq(freqv1 * (pgm_read_byte(&(harm_table[0][harm_knob]))));
aSin3.setFreq(freqv1 * (pgm_read_byte(&(harm_table[1][harm_knob]))));
aSin4.setFreq(freqv1 * (pgm_read_byte(&(harm_table[2][harm_knob]))));
aSin5.setFreq(freqv1 * (pgm_read_byte(&(harm_table[3][harm_knob]))));
aSin6.setFreq(freqv1 * (pgm_read_byte(&(harm_table[4][harm_knob]))));
aSin7.setFreq(freqv1 * (pgm_read_byte(&(harm_table[5][harm_knob]))));
break;
case 1:
aTri1.setFreq(freqv1); // set the frequency
aTri2.setFreq(freqv1 * (pgm_read_byte(&(harm_table[0][harm_knob]))));
aTri3.setFreq(freqv1 * (pgm_read_byte(&(harm_table[1][harm_knob]))));
aTri4.setFreq(freqv1 * (pgm_read_byte(&(harm_table[2][harm_knob]))));
aTri5.setFreq(freqv1 * (pgm_read_byte(&(harm_table[3][harm_knob]))));
aTri6.setFreq(freqv1 * (pgm_read_byte(&(harm_table[4][harm_knob]))));
aTri7.setFreq(freqv1 * (pgm_read_byte(&(harm_table[5][harm_knob]))));
break;
case 2:
aSqu1.setFreq(freqv1); // set the frequency
aSqu2.setFreq(freqv1 * (pgm_read_byte(&(harm_table[0][harm_knob]))));
aSqu3.setFreq(freqv1 * (pgm_read_byte(&(harm_table[1][harm_knob]))));
aSqu4.setFreq(freqv1 * (pgm_read_byte(&(harm_table[2][harm_knob]))));
aSqu5.setFreq(freqv1 * (pgm_read_byte(&(harm_table[3][harm_knob]))));
aSqu6.setFreq(freqv1 * (pgm_read_byte(&(harm_table[4][harm_knob]))));
aSqu7.setFreq(freqv1 * (pgm_read_byte(&(harm_table[5][harm_knob]))));
break;
case 3:
aSaw1.setFreq(freqv1); // set the frequency
aSaw2.setFreq(freqv1 * (pgm_read_byte(&(harm_table[0][harm_knob]))));
aSaw3.setFreq(freqv1 * (pgm_read_byte(&(harm_table[1][harm_knob]))));
aSaw4.setFreq(freqv1 * (pgm_read_byte(&(harm_table[2][harm_knob]))));
aSaw5.setFreq(freqv1 * (pgm_read_byte(&(harm_table[3][harm_knob]))));
aSaw6.setFreq(freqv1 * (pgm_read_byte(&(harm_table[4][harm_knob]))));
aSaw7.setFreq(freqv1 * (pgm_read_byte(&(harm_table[5][harm_knob]))));
break;
}
digitalWrite(8,HIGH);
digitalWrite(7,LOW);
digitalWrite(6,LOW);
}
else if (Mode == 0) {
digitalWrite(7,HIGH);
digitalWrite(8,LOW);
digitalWrite(6,LOW);
voct = AnalogRead7;
if ((AnalogRead1 >= 1020) && (abs(AnalogRead3 - AnalogSave2) > 3)) {
wave0 = (AnalogRead3 / 128);
AnalogSave1 = AnalogRead3;
}
knob_freq = AnalogRead0;
setFreqs((2270658 + knob_freq * 5000) * pow(2, (pgm_read_float(&(voctpow[voct]))))) ;
}
else {
digitalWrite(6,HIGH);
digitalWrite(7,LOW);
digitalWrite(8,LOW);
//chord setting
chord = (AnalogRead3 / 128) + (AnalogRead5 / 128);
chord = constrain(chord, 0, 7);
//inversion setting
inv_knob = AnalogRead1;
inv = (inv_knob / 64)+ (AnalogRead4 / 64);
inv = constrain(inv, 0, 15);
if ((inv_knob < 1020) && (abs(AnalogRead3 - AnalogSave1) > 3)) { //when selecting wave , not apply
AnalogSave2 = AnalogRead3;
switch (inv) {
case 0:
inv_aply1 = 0;
inv_aply2 = 0;
inv_aply3 = 0;
inv_aply4 = 0;
inv_aply5 = 0;
break;
case 1:
inv_aply1 = 1;
inv_aply2 = 0;
inv_aply3 = 0;
inv_aply4 = 0;
inv_aply5 = 0;
break;
case 2:
inv_aply1 = 1;
inv_aply2 = 1;
inv_aply3 = 0;
inv_aply4 = 0;
inv_aply5 = 0;
break;
case 3:
inv_aply1 = 1;
inv_aply2 = 1;
inv_aply3 = 1;
inv_aply4 = 0;
inv_aply5 = 0;
break;
case 4:
inv_aply1 = 1;
inv_aply2 = 1;
inv_aply3 = 1;
inv_aply4 = 1;
inv_aply5 = 0;
break;
case 5:
inv_aply1 = 2;
inv_aply2 = 1;
inv_aply3 = 1;
inv_aply4 = 1;
inv_aply5 = 0;
break;
case 6:
inv_aply1 = 2;
inv_aply2 = 2;
inv_aply3 = 1;
inv_aply4 = 1;
inv_aply5 = 0;
break;
case 7:
inv_aply1 = 2;
inv_aply2 = 2;
inv_aply3 = 2;
inv_aply4 = 1;
inv_aply5 = 0;
break;
case 8:
inv_aply1 = 2;
inv_aply2 = 2;
inv_aply3 = 2;
inv_aply4 = 1;
inv_aply5 = 1;
break;
case 9:
inv_aply1 = 2;
inv_aply2 = 2;
inv_aply3 = 1;
inv_aply4 = 1;
inv_aply5 = 1;
break;
case 10:
inv_aply1 = 2;
inv_aply2 = 1;
inv_aply3 = 1;
inv_aply4 = 1;
inv_aply5 = 1;
break;
case 11:
inv_aply1 = 1;
inv_aply2 = 1;
inv_aply3 = 1;
inv_aply4 = 1;
inv_aply5 = 1;
break;
case 12:
inv_aply1 = 1;
inv_aply2 = 1;
inv_aply3 = 1;
inv_aply4 = 0;
inv_aply5 = 1;
break;
case 13:
inv_aply1 = 1;
inv_aply2 = 1;
inv_aply3 = 0;
inv_aply4 = 0;
inv_aply5 = 1;
break;
case 14:
inv_aply1 = 1;
inv_aply2 = 0;
inv_aply3 = 0;
inv_aply4 = 0;
inv_aply5 = 1;
break;
case 15:
inv_aply1 = 0;
inv_aply2 = 0;
inv_aply3 = 0;
inv_aply4 = 0;
inv_aply5 = 1;
break;
}
}
//setting chord note
if (inv_knob < 1020) {
note1 = (pgm_read_byte(&(chord_table[chord][0])));
note2 = (pgm_read_byte(&(chord_table[chord][1])));
note3 = (pgm_read_byte(&(chord_table[chord][2])));
note4 = (pgm_read_byte(&(chord_table[chord][3])));
note5 = (pgm_read_byte(&(chord_table[chord][0])));
}
//OSC frequency knob
freq1 = AnalogRead0 / 4 ;
//set wave
if ((inv_knob >= 1020) && (abs(AnalogRead3 - AnalogSave2) > 3)) {
wave1 = (AnalogRead3 / 128);
AnalogSave1= AnalogRead3;
}
//frequency setting
voct = AnalogRead7 ;
freqv1 = freq1 * pow(2, (pgm_read_float(&(voctpow[voct + 205 * inv_aply1 + note1])))); //ROOT
freqv2 = freq1 * pow(2, (pgm_read_float(&(voctpow[voct + 205 * inv_aply2 + note2])))); //2nd
freqv3 = freq1 * pow(2, (pgm_read_float(&(voctpow[voct + 205 * inv_aply3 + note3])))); //3rd
freqv4 = freq1 * pow(2, (pgm_read_float(&(voctpow[voct + 205 * inv_aply4 + note4])))); //4th
freqv5 = freq1 * pow(2, (pgm_read_float(&(voctpow[voct + note5])))); //ROOT
switch (wave1) {
case 0://saw
aSaw1.setFreq(freqv1);
aSaw2.setFreq(freqv2);
aSaw3.setFreq(freqv3);
aSaw4.setFreq(freqv4);
aSaw5.setFreq(freqv5);
break;
case 1://squ
aSqu1.setFreq(freqv1);
aSqu2.setFreq(freqv2);
aSqu3.setFreq(freqv3);
aSqu4.setFreq(freqv4);
aSqu5.setFreq(freqv5);
break;
case 2://tri
aTri1.setFreq(freqv1);
aTri2.setFreq(freqv2);
aTri3.setFreq(freqv3);
aTri4.setFreq(freqv4);
aTri5.setFreq(freqv5);
break;
case 3://sin
aSin1.setFreq(freqv1);
aSin2.setFreq(freqv2);
aSin3.setFreq(freqv3);
aSin4.setFreq(freqv4);
aSin5.setFreq(freqv5);
break;
case 4://
aChb1.setFreq(freqv1);
aChb2.setFreq(freqv2);
aChb3.setFreq(freqv3);
aChb4.setFreq(freqv4);
aChb5.setFreq(freqv5);
break;
case 5://
ahSin1.setFreq(freqv1);
ahSin2.setFreq(freqv2);
ahSin3.setFreq(freqv3);
ahSin4.setFreq(freqv4);
ahSin5.setFreq(freqv5);
break;
case 6://
aSig1.setFreq(freqv1);
aSig2.setFreq(freqv2);
aSig3.setFreq(freqv3);
aSig4.setFreq(freqv4);
aSig5.setFreq(freqv5);
break;
case 7://
aPha1.setFreq(freqv1);
aPha2.setFreq(freqv2);
aPha3.setFreq(freqv3);
aPha4.setFreq(freqv4);
aPha5.setFreq(freqv5);
break;
}
}
}
int updateAudio() {
if (Mode == 2) {
switch (wave2) {
case 0:
return MonoOutput::from8Bit((aSin1.next() * (pgm_read_byte(&(gain_table[0][gain]))) / 512 + aSin2.next() * (pgm_read_byte(&(gain_table[1][gain]))) / 512 + aSin3.next() * (pgm_read_byte(&(gain_table[2][gain]))) / 512 + aSin4.next() * (pgm_read_byte(&(gain_table[3][gain]))) / 512 + aSin5.next() * (pgm_read_byte(&(gain_table[4][gain]))) / 512 + aSin6.next() * (pgm_read_byte(&(gain_table[5][gain]))) / 512 + aSin7.next() * (pgm_read_byte(&(gain_table[6][gain]))) / 512 )*Gain_CV_2/128);
break;
case 1:
return MonoOutput::from8Bit((aTri1.next() * (pgm_read_byte(&(gain_table[0][gain]))) / 512 + aTri2.next() * (pgm_read_byte(&(gain_table[1][gain]))) / 512 + aTri3.next() * (pgm_read_byte(&(gain_table[2][gain]))) / 512 + aTri4.next() * (pgm_read_byte(&(gain_table[3][gain]))) / 512 + aTri5.next() * (pgm_read_byte(&(gain_table[4][gain]))) / 512 + aTri6.next() * (pgm_read_byte(&(gain_table[5][gain]))) / 512 + aTri7.next() * (pgm_read_byte(&(gain_table[6][gain]))) / 512 )*Gain_CV_2/128);
break;
case 2:
return MonoOutput::from8Bit((aSqu1.next() * (pgm_read_byte(&(gain_table[0][gain]))) / 512 + aSqu2.next() * (pgm_read_byte(&(gain_table[1][gain]))) / 512 + aSqu3.next() * (pgm_read_byte(&(gain_table[2][gain]))) / 512 + aSqu4.next() * (pgm_read_byte(&(gain_table[3][gain]))) / 512 + aSqu5.next() * (pgm_read_byte(&(gain_table[4][gain]))) / 512 + aSqu6.next() * (pgm_read_byte(&(gain_table[5][gain]))) / 512 + aSqu7.next() * (pgm_read_byte(&(gain_table[6][gain]))) / 512 )*Gain_CV_2/128);
break;
case 3:
return MonoOutput::from8Bit((aSaw1.next() * (pgm_read_byte(&(gain_table[0][gain]))) / 512 + aSaw2.next() * (pgm_read_byte(&(gain_table[1][gain]))) / 512 + aSaw3.next() * (pgm_read_byte(&(gain_table[2][gain]))) / 512 + aSaw4.next() * (pgm_read_byte(&(gain_table[3][gain]))) / 512 + aSaw5.next() * (pgm_read_byte(&(gain_table[4][gain]))) / 512 + aSaw6.next() * (pgm_read_byte(&(gain_table[5][gain]))) / 512 + aSaw7.next() * (pgm_read_byte(&(gain_table[6][gain]))) / 512 )*Gain_CV_2/128);
break;
}
}
else if (Mode == 0) {
switch (wave0) {
case 0:
modulation = deviation * aSin2.next() >> 8;
return MonoOutput::from8Bit(aSin1.phMod(modulation)*Gain_CV_1/256);
break;
case 1:
modulation = deviation * aTri2.next() >> 8;
return MonoOutput::from8Bit(aTri1.phMod(modulation)*Gain_CV_1/256);
break;
case 2:
modulation = deviation * aSaw2.next() >> 8;
return MonoOutput::from8Bit(aSaw1.phMod(modulation)*Gain_CV_1/256);
break;
case 3:
modulation = deviation * aSqu2.next() >> 8;
return MonoOutput::from8Bit(aSqu1.phMod(modulation)*Gain_CV_1/256);
break;
case 4:
modulation = deviation * aChb2.next() >> 8;
return MonoOutput::from8Bit(aChb1.phMod(modulation)*Gain_CV_1/256);
break;
case 5:
modulation = deviation * ahSin2.next() >> 8;
return MonoOutput::from8Bit(ahSin1.phMod(modulation)*Gain_CV_1/256);
break;
case 6:
modulation = deviation * aSig2.next() >> 8;
return MonoOutput::from8Bit(aSig1.phMod(modulation)*Gain_CV_1/256);
break;
case 7:
modulation = deviation * aPha2.next() >> 8;
return MonoOutput::from8Bit(aPha1.phMod(modulation)*Gain_CV_1/256);
break;
}
}
else {
switch (wave1) {
case 0:
return MonoOutput::from8Bit((aSaw1.next() / 8 + aSaw2.next() / 8 + aSaw3.next() / 8 + aSaw4.next() / 8 + aSaw5.next() / 8 * inv_aply5)*Gain_CV_0/256);
break;
case 1:
return MonoOutput::from8Bit((aSqu1.next() / 8 + aSqu2.next() / 8 + aSqu3.next() / 8 + aSqu4.next() / 8 + aSqu5.next() / 8 * inv_aply5)*Gain_CV_0/256);
break;
case 2:
return MonoOutput::from8Bit((aTri1.next() / 8 + aTri2.next() / 8 + aTri3.next() / 8 + aTri4.next() / 8 + aTri5.next() / 8 * inv_aply5)*Gain_CV_0/256);
break;
case 3:
return MonoOutput::from8Bit((aSin1.next() / 8 + aSin2.next() / 8 + aSin3.next() / 8 + aSin4.next() / 8 + aSin5.next() / 8 * inv_aply5)*Gain_CV_0/256);
break;
case 4:
return MonoOutput::from8Bit((aChb1.next() / 8 + aChb2.next() / 8 + aChb3.next() / 8 + aChb4.next() / 8 + aChb5.next() / 8 * inv_aply5)*Gain_CV_0/256);
break;
case 5:
return MonoOutput::from8Bit((ahSin1.next() / 8 + ahSin2.next() / 8 + ahSin3.next() / 8 + ahSin4.next() / 8 + ahSin5.next() / 8 * inv_aply5)*Gain_CV_0/256);
break;
case 6:
return MonoOutput::from8Bit((aSig1.next() / 8 + aSig2.next() / 8 + aSig3.next() / 8 + aSig4.next() / 8 + aSig5.next() / 8 * inv_aply5)*Gain_CV_0/256);
break;
case 7:
return MonoOutput::from8Bit((aPha1.next() / 8 + aPha2.next() / 8 + aPha3.next() / 8 + aPha4.next() / 8 + aPha5.next() / 8 * inv_aply5)*Gain_CV_0/256);
break;
}
}
}
void loop() {
audioHook();
}
