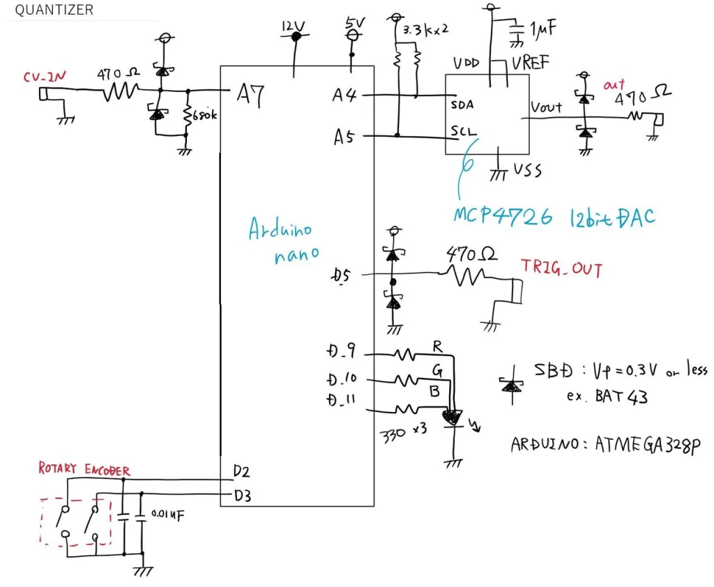
My new Arcade Button CV Keyboard needed a quantizer buddy imo, so I simplified a quantizer Hagiwo inspired me to build. The design works with 5V or in my case 9V (which is regulated down to 5V by a 7805 linear voltage regulator circuit)


Link to code: Here
