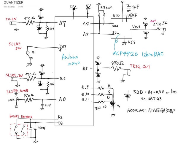
It has a slide function that can be used with external cv or configured with a knob. A rotary encoder changes scales. Other than that it just quantizes incoming CV and pretty accurate at that. The 12-bit DAC is enough for my purposes.
Link to original project page: Here


#define ENCODER_OPTIMIZE_INTERRUPTS //エンコーダノイズ対策
#include <Wire.h>
#include <Encoder.h>
//CV入出力用定数
float CV_IN = 512;//CV_IN*60/1024の値。後にroundで四捨五入する
float old_CV_IN = 512;//
int CV_INr = 512;//CV_INを四捨五入した値
int CV_INh = 10;//閾値の判定結果
int i = 0; //スケール検索用
long old_CV_OUT = 0;
//slide設定用定数
int slide_CV = 0 ; //slide_knobの読取値
int slide_time = 1 ; //タイマー周期を掛けた値が実際のslide time。カウントはこの値まで増え続ける。
int scale = 0;
byte slide = 0;//0=OFF,1=ON
byte slide_sw = 0;//0=EXT,1=ON
int j = 0;
//illumination mode
byte slide_IN = 0;//突入トリガー条件のひとつ
int k = 0;//illumination変調用
int illR = 0;
int illG = 100;
int illB = 200;
//LED用
int now_R = 100;
int now_G = 100;
int now_B = 100;
//ロータリーエンコーダ設定
Encoder myEnc(2, 3);//ロータリーエンコーダライブラリ用
float oldPosition = -999;//ロータリーエンコーダライブラリ用
float newPosition = -999;
//--------------------scale list---------------------------------
//0=major
const static word DAC_LSB_maj[61] PROGMEM = {
0, 137, 205, 341, 478, 546, 683, 819, 956, 1024, 1161, 1297, 1365, 1502, 1638, 1775, 1843, 1980, 2116, 2185, 2321, 2458, 2594, 2662, 2799, 2935, 3004, 3140, 3277, 3413, 3482, 3618, 3755, 3823, 3959, 4095
};
const static word CVIN_th_maj[62] PROGMEM = {
0, 15, 44, 73, 102, 131, 160, 189, 218, 247, 276, 305, 334, 363, 392, 421, 450, 479, 508, 537, 566, 595, 624, 653, 682, 711, 740, 769, 798, 827, 856, 885, 914, 943, 972, 1001, 1024
};
//1=major_pentatonic
const static word DAC_LSB_mp[61] PROGMEM = {
0, 205, 341, 478, 683, 819, 1024, 1161, 1297, 1502, 1638, 1843, 1980, 2116, 2321, 2458, 2662, 2799, 2935, 3140, 3277, 3482, 3618, 3755, 3959, 4095
};
const static word CVIN_th_mp[62] PROGMEM = {
0, 20, 61, 102, 143, 184, 225, 266, 307, 348, 389, 430, 471, 512, 553, 594, 635, 676, 717, 758, 799, 840, 881, 922, 963, 1004, 1024
};
//2=major_pentatonic+7
const static word DAC_LSB_mp7[61] PROGMEM = {
0, 137, 205, 341, 478, 683, 819, 956, 1024, 1161, 1297, 1502, 1638, 1775, 1843, 1980, 2116, 2321, 2458, 2594, 2662, 2799, 2935, 3140, 3277, 3413, 3482, 3618, 3755, 3959, 4095
};
const static word CVIN_th_mp7[62] PROGMEM = {
0, 17, 51, 85, 119, 153, 187, 221, 255, 289, 323, 357, 391, 425, 459, 493, 527, 561, 595, 629, 663, 697, 731, 765, 799, 833, 867, 901, 935, 969, 1003, 1024
};
//3=harmonic_minor
const static word DAC_LSB_hm[61] PROGMEM = {
68, 137, 205, 341, 410, 546, 683, 887, 956, 1024, 1161, 1229, 1365, 1502, 1707, 1775, 1843, 1980, 2048, 2185, 2321, 2526, 2594, 2662, 2799, 2867, 3004, 3140, 3345, 3413, 3482, 3618, 3686, 3823, 3959
};
const static word CVIN_th_hm[62] PROGMEM = {
0, 15, 45, 75, 105, 135, 165, 195, 225, 255, 285, 315, 345, 375, 405, 435, 465, 495, 525, 555, 585, 615, 645, 675, 705, 735, 765, 795, 825, 855, 885, 915, 945, 975, 1005, 1024
};
//4=monor_pentatonic
const static word DAC_LSB_minp[61] PROGMEM = {
205, 341, 410, 683, 751, 1024, 1161, 1229, 1502, 1570, 1843, 1980, 2048, 2321, 2389, 2662, 2799, 2867, 3140, 3209, 3482, 3618, 3686, 3959, 4028
};
const static word CVIN_th_minp[62] PROGMEM = {
0, 21, 64, 107, 150, 193, 236, 279, 322, 365, 408, 451, 494, 537, 580, 623, 666, 709, 752, 795, 838, 881, 924, 967, 1010, 1024
};
//5=chromatic
const static word DAC_LSB_chr[61] PROGMEM = {
0, 68, 137, 205, 273, 341, 410, 478, 546, 614, 683, 751, 819, 887, 956, 1024, 1092, 1161, 1229, 1297, 1365, 1434, 1502, 1570, 1638, 1707, 1775, 1843, 1911, 1980, 2048, 2116, 2185, 2253, 2321, 2389, 2458, 2526, 2594, 2662, 2731, 2799, 2867, 2935, 3004, 3072, 3140, 3209, 3277, 3345, 3413, 3482, 3550, 3618, 3686, 3755, 3823, 3891, 3959, 4028, 4095
};
const static word CVIN_th_chr[62] PROGMEM = {
0, 9, 26, 43, 60, 77, 94, 111, 128, 145, 162, 179, 196, 213, 230, 247, 264, 281, 298, 315, 332, 349, 366, 383, 400, 417, 434, 451, 468, 485, 502, 519, 536, 553, 570, 587, 604, 621, 638, 655, 672, 689, 706, 723, 740, 757, 774, 791, 808, 825, 842, 859, 876, 893, 910, 927, 944, 961, 978, 995, 1012, 1024
};
//6=octave
const static word DAC_LSB_oct[61] PROGMEM = {
0, 819, 1638, 2458, 3277, 4095
};
const static word CVIN_th_oct[62] PROGMEM = {
0, 102, 307, 512, 717, 922, 1024
};
void setup() {
pinMode(9, OUTPUT); //Color_LED_R
pinMode(10, OUTPUT); //Color_LED_G
pinMode(11, OUTPUT); //Color_LED_B
pinMode(5, OUTPUT); //gate_out
pinMode(6, INPUT); //slide_in
pinMode(7, INPUT_PULLUP); //slide_sw
//開発用通信設定
Serial.begin(9600);
//DAC I2C通信
Wire.begin();
}
void loop() {
old_CV_IN = CV_IN;
//-----------ロータリーエンコーダ読み取り----------------
newPosition = myEnc.read();
if ( (newPosition - 3) / 4 > oldPosition / 4) { //ロータリーエンコーダの分解能4で割る
oldPosition = newPosition;
scale = scale - 1;
}
else if ( (newPosition + 3) / 4 < oldPosition / 4 ) { //ロータリーエンコーダの分解能4で割る
oldPosition = newPosition;
scale = scale + 1;
}
if ( scale < 0) {
scale = 6;
}
else if ( scale >= 7 ) {
scale = 0;
}
//-------------------LED表示----------------------
switch (scale) {
case 0://紫
LED(200, 0, 200);
now_R = 200; now_G = 0; now_B = 200;
break;
case 1://青
LED(0, 0, 255);
now_R = 0; now_G = 0; now_B = 255;
break;
case 2://水色
LED(0, 255, 255);
now_R = 0; now_G = 255; now_B = 255;
break;
case 3://緑
LED(0, 255, 0);
now_R = 0; now_G = 255; now_B = 0;
break;
case 4://黄色
LED(255, 120, 0);
now_R = 255; now_G = 125; now_B = 0;
break;
case 5://赤
LED(255, 0, 0);
now_R = 255; now_G = 0; now_B = 0;
break;
case 6://白
LED(255, 140, 110);
now_R = 255; now_G = 140; now_B = 110;
break;
}
//--------------slide設定--------------------------------------
slide_sw = digitalRead(7);
slide_CV = analogRead(0);
slide_time = pow(slide_CV / 50, 2) + 1; //感度調整
if (slide_sw == 0 ) {//slide_swがOFFならば、スライドは外部入力に依存
slide = digitalRead(6);
}
else if (slide_sw != 0 ) {//slide_swがONならば、常時スライドON
slide = 1;
}
//----------------CV入出力設定--------------------------------------
CV_IN = analogRead(7);
if ( abs(old_CV_IN - CV_IN ) > 10 ) {//ノイズ対策。CVに大きな変化があったら、音程を変える。
j = 0;//slide reset
for ( i = 0; i <= 61 ; i++ ) {
switch (scale) {
case 0://0=major
if ( CV_IN >= (pgm_read_word(&(CVIN_th_maj[i]))) && CV_IN < (pgm_read_word(&(CVIN_th_maj[i + 1])))) {
CV_INh = i;
DAC(pgm_read_word(&(DAC_LSB_maj[CV_INh])));
goto DAC_done;
}
break;
case 1://1=major_pentatonic
if ( CV_IN >= (pgm_read_word(&(CVIN_th_mp[i]))) && CV_IN < (pgm_read_word(&(CVIN_th_mp[i + 1])))) {
CV_INh = i;
DAC(pgm_read_word(&(DAC_LSB_mp[CV_INh])));
goto DAC_done;
}
break;
case 2://2=major_pentatonic+7
if ( CV_IN >= (pgm_read_word(&(CVIN_th_mp7[i]))) && CV_IN < (pgm_read_word(&(CVIN_th_mp7[i + 1])))) {
CV_INh = i;
DAC(pgm_read_word(&(DAC_LSB_mp7[CV_INh])));
goto DAC_done;
}
break;
case 3://3=harmonic_minor
if ( CV_IN >= (pgm_read_word(&(CVIN_th_hm[i]))) && CV_IN < (pgm_read_word(&(CVIN_th_hm[i + 1])))) {
CV_INh = i;
DAC(pgm_read_word(&(DAC_LSB_hm[CV_INh])));
goto DAC_done;
}
break;
case 4://4=monor_pentatonic
if ( CV_IN >= (pgm_read_word(&(CVIN_th_minp[i]))) && CV_IN < (pgm_read_word(&(CVIN_th_minp[i + 1])))) {
CV_INh = i;
DAC(pgm_read_word(&(DAC_LSB_minp[CV_INh])));
goto DAC_done;
}
break;
case 5://5=chromatic
if ( CV_IN >= (pgm_read_word(&(CVIN_th_chr[i]))) && CV_IN < (pgm_read_word(&(CVIN_th_chr[i + 1])))) {
CV_INh = i;
DAC(pgm_read_word(&(DAC_LSB_chr[CV_INh])));
goto DAC_done;
}
break;
case 6://6=octave
if ( CV_IN >= (pgm_read_word(&(CVIN_th_oct[i]))) && CV_IN < (pgm_read_word(&(CVIN_th_oct[i + 1])))) {
CV_INh = i;
DAC(pgm_read_word(&(DAC_LSB_oct[CV_INh])));
goto DAC_done;
}
break;
}
}
}
DAC_done:
//option:gaming mode (for only illumination)
slide_IN = digitalRead(6);
if ( scale == 6 && slide_sw == 1 && slide_IN == 1) {
k++;
if ( k >= 384) {
k = 0;
}
if ( k < 128 ) {
illR = 0;
}
else if (k >= 128 && k < 256) {
illR = (k - 128) * 2;
}
else if (k >= 256) {
illR = 255 - ( k - 256 ) * 2;
}
if ( k < 128 ) {
illG = k * 2;
}
else if (k >= 128 && k < 256) {
illG = 255 - (k - 128) * 2 ;
}
else if (k >= 256) {
illG = 0;
}
if ( k < 128 ) {
illB = 255 - k * 2;
}
else if (k >= 128 && k < 256) {
illB = 0;
}
else if (k >= 256) {
illB = ( k - 256 ) * 2;
}
LED(illR, illG, illB);
delay(slide_CV + 2);
}
//開発用
Serial.print(slide_CV);
Serial.print(",");
Serial.print(CV_IN);
Serial.println("");
}
void DAC(long CV_OUT) { //CV出力_12bit_0-4095
digitalWrite(5, HIGH);//gate出力ON
//-----------slide OFF時のCV出力------------------
if ( slide == 0 || slide_time <= 3) {
Wire.beginTransmission(0x60);
Wire.write((CV_OUT >> 8) & 0x0F);
Wire.write(CV_OUT);
Wire.endTransmission();
LED(0, 0, 0);
delay(5);
digitalWrite(5, LOW);
}
//-----------slide ON時のCV出力------------------
else if ( slide == 1 && slide_time > 3 ) {
if ( old_CV_OUT <= CV_OUT) {//低→高へのスライド
while ( j <= slide_time) {
Wire.beginTransmission(0x60);
Wire.write((old_CV_OUT + (CV_OUT - old_CV_OUT) * j / slide_time >> 8) & 0x0F);
Wire.write(old_CV_OUT + (CV_OUT - old_CV_OUT) * j / slide_time);
Wire.endTransmission();
delay(5);
j++;
LED(min(j + 50, now_R), min(j + 50, now_G), min(j + 50, now_B));
}
}
else if (old_CV_OUT > CV_OUT) {//高→低へのスライド
while ( j <= slide_time) {
Wire.beginTransmission(0x60);
Wire.write((old_CV_OUT - (old_CV_OUT - CV_OUT) * j / slide_time >> 8) & 0x0F);
Wire.write(old_CV_OUT - (old_CV_OUT - CV_OUT) * j / slide_time);
Wire.endTransmission();
delay(5);
j++;
LED(min(j + 50, now_R), min(j + 50, now_G), min(j + 50, now_B));
}
}
old_CV_OUT = CV_OUT;
}
digitalWrite(5, LOW) ;//gate出力OFF
}
void LED(byte R, byte G, byte B) {
analogWrite(9, R);
analogWrite(10, G);
analogWrite(11, B);
}
