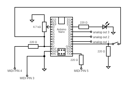
I needed this gadget for a long time. An external clock with all the bells and whistles. It has multiple analog clock standards as well as midi, an OLED screen showing the BPM and a start/stop switch (which should be a button, I fucked that one up)
Be aware that the potentiometer readings are not stabilized, I didn’t touch the clock generator code. For someone with a bit of coding skills this can be resolved for sure. It doesn’t bother me really so I’ll leave it like this.


Link to the code: Here


The original project is from YMNK
The oled screen extension was realised with help from my friend Marek Mach -> check out his code. He added a neat metronome animation as well.
