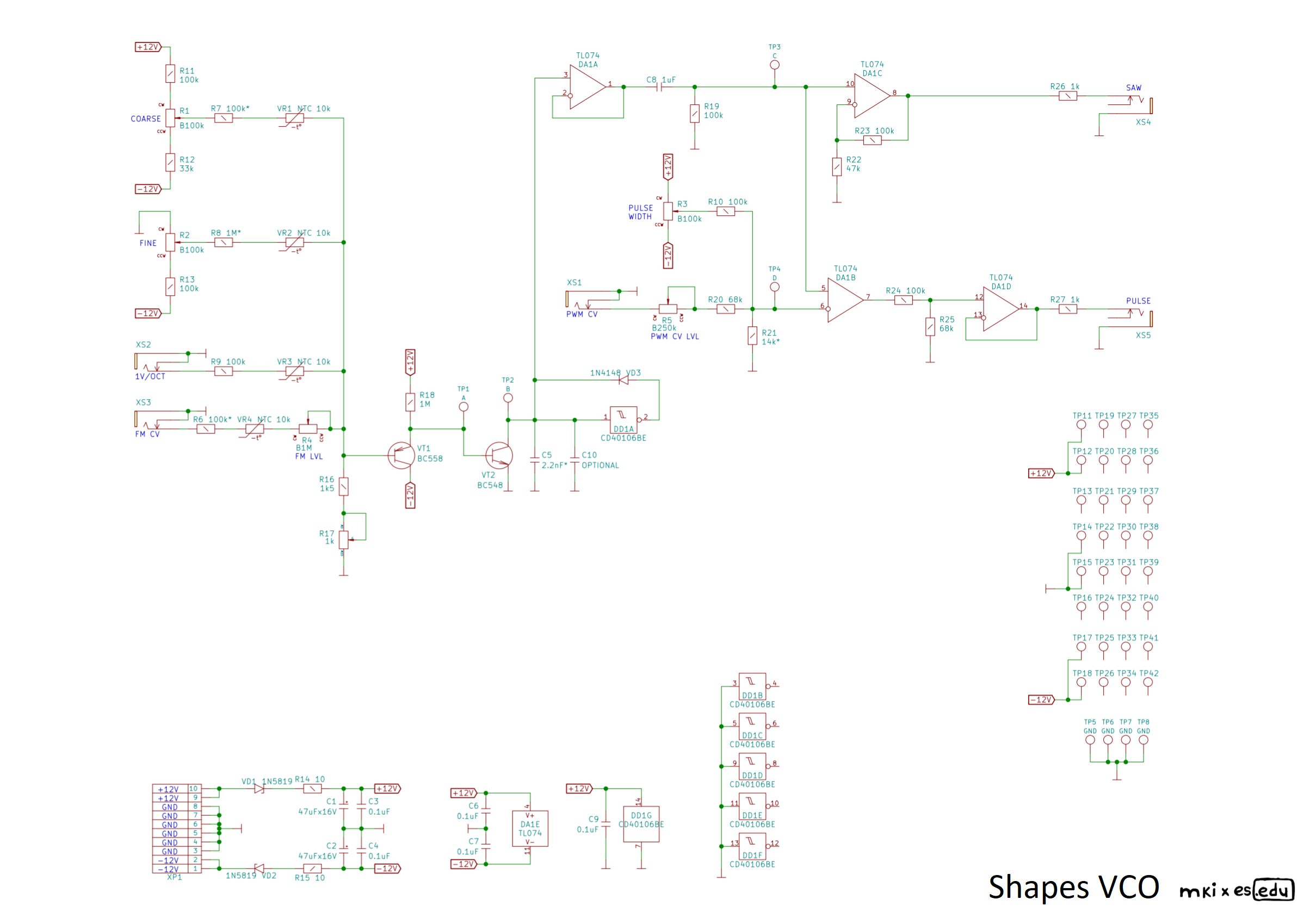
this is the Erikasynths Build of the Moritz Klein ‘shapes’ VCO
I built it and it tracks okay I’d say. I used superglue on the transistors and 4 layers of shrinkwrap around them. I’m happy with it so far.


Link to original project page: Here
this is the Erikasynths Build of the Moritz Klein ‘shapes’ VCO
I built it and it tracks okay I’d say. I used superglue on the transistors and 4 layers of shrinkwrap around them. I’m happy with it so far.


Link to original project page: Here