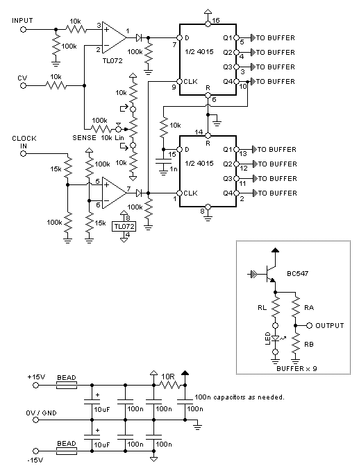
I’ve seen a yt video about this module and was searching for rhythm sources and randomization modules. I modified it because I didn’t need the melody generator and the looper functions.



I’ve seen a yt video about this module and was searching for rhythm sources and randomization modules. I modified it because I didn’t need the melody generator and the looper functions.


