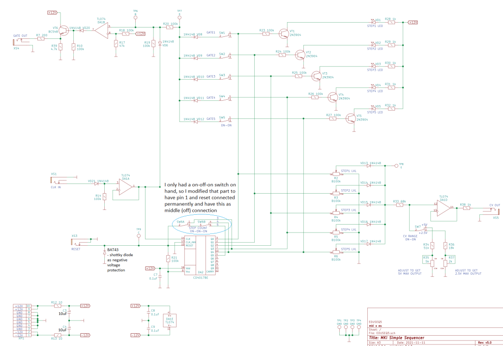
So this is my fifth take on the baby (8) sequencer and it is definitely the best featured one, but this time a 5/4/3 step version. I basically used the schematic Moritz Klein provided and tinkered with it until it worked for me but more on that later.

The layout is pretty clear I guess. On the left the pots for setting the output CV, then the row of toggles to set the gate out steps and the row of indicator LEDs that show which step we are on.
On the bottom there is the upper row for outputs namely CV and gate, and the bottom row is the clock input, a off switch for that and a button to advance one step (which works more or less, it depends on your timing really). Then one toggle that sets the number of steps (3,5,4 from top to bottom) and a reset input.
That’s about it now to my clock pause and step advance mod. It’s basically done with offboard wiring. You have the clock input that goes to the switch and the momentary button and come out the other side of both into the ‘input’ on the schematic. (Sorry it’s not in there). You pause the input of the clock signal with the toggle and use the momentary button to advance one step to set the CV. I find it way more relaxed to set the knobs this way to tune in a melody.

I had problems with the reset input all together in Moritz design so I got rid of the series diodes and replaced them with shottky negative voltage protection.
Build photos 🙂



