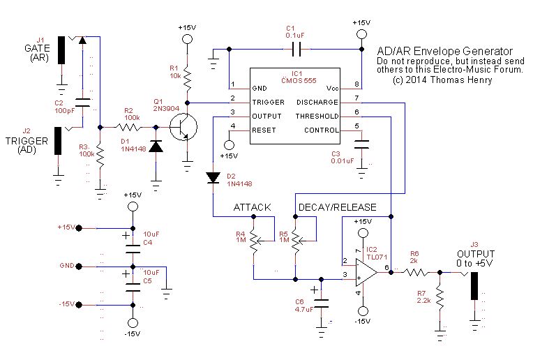
This neat design works with a NE555 as well as with a 7555 IC – tested by me.
Link to the great documentation of Eddy Bergman: Here!





How to make it better? Maybe add a looping stage with another opamp? Maybe an inverter circuit?
This neat design works with a NE555 as well as with a 7555 IC – tested by me.
Link to the great documentation of Eddy Bergman: Here!





How to make it better? Maybe add a looping stage with another opamp? Maybe an inverter circuit?